Home Journals Progress in Chemistry
Progress in Chemistry

Abbreviation (ISO4): Prog Chem      Editor in chief: Jincai ZHAO

About  /  Aim & scope  /  Editorial board  /  Indexed  /  Contact  / 
Review

NIR-Ⅱ Aggregation-Induced Emission for PDT-PTT Dual-Mode Synergistic Therapy

  • Hui Tang ,
  • Hairong Li ,
  • Xiaochun Liu ,
  • Yahui Zhang , * ,
  • Zhouyu Wang , * ,
  • Xiaoqi Yu , *
Expand
  • Department of Chemistry, School of Science, Xihua University,Chengdu 610039, China
*e-mail: (Yahui Zhang);
(Zhouyu Wang);
(Xiaoqi Yu)

Received date: 2023-01-02

  Revised date: 2023-02-28

  Online published: 2023-08-07

Supported by

The National Natural Science Foundation of China(21905021)

The Sichuan Province Science and Technology Support Program(2022NSFSC1269)

The Sichuan Province Science and Technology Support Program(2023NSFSC1977)

Abstract

Due to the excellent optical properties, good biocompatibility, high reactive oxygen species yield and excellent photothermal conversion ability, aggregation-induced emission (AIE) materials show great potential applications in the fields of photodynamic and photothermal therapy. However, traditional fluorescent materials need light with short wavelength for emission, which has the problem of poor tissue penetration, and further restricts the clinical application. To overcome the problem, AIE materials with emission in the range of second near-infrared (NIR-Ⅱ) emission are employed, which promotes the feasibility of the clinical application. This review summarizes the application of NIR-Ⅱ AIEgens with donor-π-acceptor (D-π-A) and donor-acceptor-donor (D-A-D) structure in photodynamic-photothermal dual-mode synergistic therapy.

Contents

1 Introduction

2 NIR-ⅡAIE molecules with D-π-A and D-A-D structure for dual-mode synergistic therapy

2.1 D-π-A sructure

2.2 D-A-D sructure

3 Conclusion and outlook

Cite this article

Hui Tang , Hairong Li , Xiaochun Liu , Yahui Zhang , Zhouyu Wang , Xiaoqi Yu . NIR-Ⅱ Aggregation-Induced Emission for PDT-PTT Dual-Mode Synergistic Therapy[J]. Progress in Chemistry, 2023 , 35(9) : 1399 -1414 . DOI: 10.7536/PC221230

1 Introduction

Compared with traditional cancer treatment methods such as surgery, chemotherapy and radiotherapy, phototherapy has the advantages of high selectivity, high tumor destruction ability, no drug resistance, no invasiveness and easy combination with other treatment methods[1]. Phototherapy includes, but is not limited to, Photodynamic Therapy (PDT) and Photothermal Therapy (PTT)[2,3]. The basic principle of PDT is that Photosensitizer (PSs) produces Reactive Oxygen Species (ROS) in the presence of Oxygen to kill specific tumor cells, which has the advantages of small trauma, low toxicity and high accuracy[4,5]. The basic principle of PTT is that Photothermal Agents (PTAs) absorb light of specific wavelengths and convert light energy into heat energy to kill cancer cells, which has the advantages of short treatment time, less pain and good therapeutic effect[6~8].
However, the inefficient luminescence of common PSs and PTAs due to Aggregation-Caused Quenching (ACQ) limits their application in vivo phototherapy. ACQ has a high luminous efficiency in dilute solution, but its luminescence decreases or even disappears completely in the aggregated state or solid state[9]. Since the concept of Aggregation-Induced Emission (AIE) was proposed by Tang Benzhong et al. In 2001, AIE materials have attracted wide attention because of their advantages of non-luminescence in dilute solution and efficient luminescence in aggregated state[10]. The emergence of AIE materials has solved the problem of low efficiency of traditional fluorescent materials caused by ACQ[11]. AIE materials have been widely used in PDT and PTT due to their strong fluorescence emission, good biocompatibility, high ROS generation ability, and excellent photothermal conversion efficiency[12~15].
After a long period of development, researchers have developed many AIE probes with PDT and PTT effects for in vivo phototherapy. Zhang et al. Designed and synthesized a luminescent probe TPE-red-2AP2H with typical AIE properties for specific PDT to eliminate cancer cells with lysosomal transmembrane protein overexpression in 2014[16]. The PDT effect of TPE-red-2AP2H on cancer cells can be regulated according to the expression level of lysosomal transmembrane proteins and tumor growth status, while there is no phototoxicity to normal cells. Tang and Gu et al. First reported a method to guide the synthesis of AIE probes with high ROS production and high fluorescence quantum yield (Cor-AIE) by enhancing the intraparticle confined microenvironment[17]. In the mouse model of peritoneal carcinoma, a large amount of ROS produced by Cor-AIE successfully inhibited the metastasis and growth of peritoneal tumor, achieved good therapeutic effect, and prolonged the life span of mice. Yin et al. Synthesized a thiophene isoindigo derivative TⅡ-TPE with AIE characteristics, and the photothermal conversion efficiency reached 36.2% after it was prepared into nanoparticles[7]. In the tumor mouse model, TⅡ-TPE nanoparticles significantly inhibited tumor growth after four treatment periods, indicating that TⅡ-TPE has excellent photothermal conversion performance and is a good photothermal therapeutic agent. Tang et al. Designed and synthesized AIE active nanoparticle NIRb14-PEG with PTT effect and used it for photothermal therapy of mouse tumors[18]. Under laser irradiation, the temperature of the tumor site increased significantly, and the growth of the tumor was successfully inhibited. These AIE materials have achieved good therapeutic effects in PDT and PTT.
However, the phototherapy examples reported above are all using a single phototherapy (PDT or PTT) method, which will lead to incomplete tumor elimination and less than the best therapeutic effect[19,20]. This is because the hypoxic microenvironment around the tumor seriously affects the efficiency of ROS generation, which seriously inhibits the efficiency of PDT. In addition, after some tumors are treated with PTT, the residual cancer cells may cause tumor recurrence due to their heat resistance, which limits the use of PTT in the treatment of tumor diseases[21,22]. PDT and PTT dual-modality combination therapy (PDT-PTT) can overcome the disadvantages of single-modality therapy and achieve the effect of enhanced synergistic therapy, because PTT can enhance the effect of PDT by increasing the oxygen concentration through increasing the blood flow rate, while inversely promoting the elimination of heat-resistant tumors in PTT[23]. Wu et al. Designed and synthesized an organic molecule (BODIPY-TPA) with AIE characteristics[24]. After self-assembly into nanoparticles, the emission wavelength is 683 nm. BODIPY-TPA nanoparticles can produce ROS and heat simultaneously under laser irradiation, and effectively ablate cancer cells through PDT-PTT effect.
At the same time, AIE materials are facing another urgent problem and challenge in the field of optical therapy. That is, the emission wavelengths of most phototherapeutic agents currently developed are in the visible (400 ~ 700 nm) and near-infrared (NIR-I, 700 ~ 900 nm) regions. Its emission wavelength is short, resulting in limited tissue penetration depth in the organism, thus affecting the treatment of deep tissue tumor diseases. In contrast, NIR-II (1000 ~ 1700 nm) phototherapeutic agents have obvious advantages, as shown in Figure 1. Because it improves the imaging resolution while increasing the depth of tissue penetration, it brings a good opportunity for deep biological tissue imaging and treatment[25].
图1 不同波长的光对组织的穿透深度

Fig.1 The depth of penetration of tissue by different wavelengths of light

NIR-Ⅱ fluorescence imaging has the advantages of less photon absorption and scattering, and lower tissue autofluorescence, which can significantly improve the imaging definition, penetration depth and signal-to-noise ratio[25,26]. In addition, NIR-II showed less phototoxicity and higher tolerance than short wavelength light[27]. So far, NIR-II phototherapeutic agents have been widely used in tissue imaging in vivo, such as cerebrovascular imaging, tumor imaging and intestinal imaging[28][29][30].
Based on this, NIR-II AIE molecules with PDT-PTT effect can achieve deep tissue synergistic therapy and greatly improve the therapeutic effect of tumors. Therefore, the development of NIR-ⅡAIE molecules with dual-mode synergistic therapy has great prospects in the field of cancer therapy in the future.
In this paper, the research progress of NIR-ⅡAIE molecules in PDT-PTT dual-mode synergistic phototherapy is summarized. From the molecular construction, the structural characteristics of donor-π-conjugate-acceptor (D-π-a) and donor-acceptor-donor (D-A-D) of NIR-ⅡAIE molecules used in PDT-PTT dual-mode synergistic phototherapy are summarized and summarized.

2 Near-infrared two-zone AIE molecules for bimodal synergistic therapy

NIR-II AIE molecule has outstanding advantages in PDT and PTT therapy due to its low cytotoxicity, high ROS production ability and excellent photothermal conversion efficiency[23]. Therefore, it is very important to design and synthesize NIR-ⅡAIE molecules with PDT-PTT effect for cancer therapy. At present, researchers have proposed the following strategies for the construction of NIR-II AIE phototherapeutic agents, such as side chain engineering strategy, polymerization strategy, distorted intramolecular charge transfer mechanism strategy, donor (D) -acceptor (A) structure strategy, and extended conjugation length strategy[31][32][18][33][34]. For example, the polymerization strategy is to polymerize small molecules containing π-conjugated structural units to form macromolecules, which have highly delocalized conjugated skeletons with significant red shifts in absorption and emission. At the same time, due to the strong light harvesting ability, it can effectively improve the photosensitive performance[32]. Among these strategies, the D-A structure strategy and the extended conjugation length strategy can not only effectively red-shift the emission wavelength of AIE molecules to the NIR-II region, but also enhance the ability to produce ROS and improve the efficiency of photothermal conversion, which have outstanding advantages in PDT-PTT dual-mode synergistic therapy[35,36]. Therefore, this paper mainly discusses the two strategies to obtain NIR-II AIE phototherapeutic agents through D-A structure and extending the conjugation length.
These two strategies have certain advantages and disadvantages. For example, the D-A structure strategy makes the AIE molecule have strong intramolecular charge transfer effect, which is beneficial to reduce the HOMO-LUMO gap, thus red-shifting the absorption and emission wavelengths[37,38]. With the decrease of the electronic energy gap, the energy dissipation of the excited state will gradually tend to non-radiative decay and intersystem crossing, which will lead to the decrease of the fluorescence quantum yield and the increase of ROS production[39]. Extending the conjugation length strategy can increase the number of coupled molecular orbitals and enforce π delocalization, leading to a decrease in the HOMO-LUMO gap and thus achieving absorption and emission redshift[37].
According to the above two strategies, so far, researchers have mainly used D-π-a or D-A-D structures to realize NIR-ⅡAIE molecules for PDT-PTT dual-mode synergistic therapy[35,40]. D-A-D and D-π-A can also ensure the AIE performance of the probe while effectively red-shifting the emission wavelength. Tetraphenylethylene (TPE), triphenylamine (TPN), carbazole and pyrrole with distorted structure are mostly used as D in these two structures, and these distorted structural units can also act as rotors or oscillators in the molecule, which can effectively avoid the ACQ effect caused by π-π stacking in the aggregation state[41]. In addition, electron-deficient benzothiazole, benzodithiadiazole (BBTD), pyridine, quinoline, acridine, etc. Were selected as A. π-conjugated structures such as double bond, thiophene ring and carbazole ring are introduced into the molecule to combine the donor and acceptor, which can effectively prolong the conjugation length and enhance the D-A effect.

2.1 D-π-a structure

The D-π-a structure is formed by connecting the D and A groups through conjugated units such as double bonds, thiophene, carbazole, etc. With the enhancement of electron-donating and electron-withdrawing ability and the extension of conjugation, the emission wavelength of AIE molecules gradually red-shifts to NIR-II, and the yield of ROS can also be significantly improved, which provides a guarantee for PDT-PTT dual-mode synergistic therapy. Here, the molecular structure and photophysical properties (excitation wavelength λex, emission wavelength λem, fluorescence quantum yield Фf, reactive oxygen species ROS, photothermal conversion efficiency PCE) of the common D-π-A type AIE small molecule fluorescent probe of NIR-II are summarized in Table 1.
表1 PDT-PTT双模式协同治疗的NIR-Ⅱ AIE分子的 D-π-A结构

Table 1 D-π-A structure of NIR-Ⅱ AIE molecules in PDT-PTT dual-mode synergistic therapy

Name Molecular stucture λexem (nm) Φf ROS PCE ref
BITT 590[a]/818[c] 5.8% 3.92% 35.76% 42
TTT-1 535[a]/750[b] 0.6% - 36.5% 43
TTT-2 540[a]/783[b] 0.4% - 42.6% 43
TTT-3 569[a]/782[b] 0.3% - 40.7% 43
TTT-4 568[a]/813[b] 0.3% - 39.9% 43
TI - - - - 44
TSI - - - - 44
TSSI 664[c]/992[b] - - 46% 44
TPEDCAc 580[b]/980[b] 0.4% - 44.8% 45
TAM 581[a]/840[a] 0.2% - - 46
TSAM 587[a]/933[a] 0.1% - - 46
TSSAM 595[a]/1022[a] 0.1% - 40.1% 46

[a] 溶液中的吸收或发射波长;[b] 纳米颗粒在水溶液中的发射波长;[c] 固体状态的吸收或发射波长

At present, thiophene groups have been widely used in the construction of D-π-a structures of NIR-ⅡAIE small molecules. There are two reasons for introducing thiophene to combine donors and acceptors. One is that it can effectively extend the conjugation length. The second is to increase the electron donor intensity, both of which can red-shift the emission wavelength. In addition, with the increase of the number of thiophenes in the molecule, the combination of the strong intramolecular D-A interaction and the extended π conjugation can promote the intramolecular charge transfer, which can not only red-shift the emission wavelength to the NIR-II region, but also significantly improve the cytotoxic ROS production capacity and thus improve the PDT efficiency. Based on the D-π-A structural strategy, Wang et al. Designed and synthesized a series of novel zwitterionic compounds ITT, BITT, ITB, and BITB (Figure 2A) by introducing TPA (D), thiophene fragments (D and π), double bonds (π), and quaternary ammonium salt units (A). The fluorescence spectroscopy results showed that the four compounds had typical AIE properties (Figure 2B)[42]. The fluorescence emission spectrum of BITT in the solid state reaches the peak at 818 nm due to the strong D-A interaction and long conjugation effect in the BITT molecule, and part of the tail is located in the NIR-II region, as shown in Figure 2C. The emission of BITT molecules in solution is weak, and the emission in aggregates is significantly enhanced. This is mainly because the presence of TPN units makes BITT have more rotors and more distorted molecular conformation, which effectively prevents π-π stacking between molecules and makes the molecule have AIE properties. For efficient bioapplication, water-soluble BITT nanoparticles were prepared by nanoprecipitation method. First, intracellular ROS generation of BITT was assessed by using dichlorofluorescein (DCFH-DA) as an indicator. As shown in Figure 2D, mouse breast cancer cells (4T1) incubated with BITT and DCFH-DA showed bright green fluorescence under 660 nm laser irradiation, but no obvious fluorescence was observed in the control experiment. The results showed that BITT could effectively produce ROS under laser irradiation. The photothermal conversion performance of BITT nanoparticles in mice was then studied. After intratumoral injection of BITT nanoparticles into 4 T1 tumor-bearing nude mice, the mice were exposed to 660 nm laser with a light intensity of 0.3 W/cm2 for 2 min. The temperature of the tumor site increased from 34.7 ° C to 52.4 ° C (Figure 2e), and the photothermal conversion efficiency reached 35.76%. Finally, the actual therapeutic effect of BITT nanoparticles in 4 T1 tumor-bearing mice was evaluated, and the mice were randomly divided into four groups and treated with the following treatments: (1) saline, (2) saline + 660 nm laser, (3) BITT nanoparticles + light protection, and (4) BITT particles + 660 nm laser. As shown in Figures 2F – 2G, the tumors in the "BITT nanoparticles + 660 nm laser" group were completely eliminated during the observation period, indicating that the BITT nanoparticles with a D-π-A structure with good biocompatibility showed excellent anticancer effects by synergistic PDT-PTT treatment.
图2 (a) ITT、BITT、ITB、BITB的化学结构;(b) ITT、BITT、ITB、BITB在不同己烷含量下的相对荧光强度(I/I0)图, I0I分别是四种分子在乙醇和乙醇/甲烷混合物中的荧光强度;(c) BITT纳米颗粒在水溶液中的吸收和发射光谱;(d) DCFH-DA和BITT对4T1细胞内ROS的激光共聚焦成像(CLSM);(e) 瘤内注射BITT纳米颗粒后,660 nm激光照射下的4T1荷瘤小鼠的红外热图像;(f) 不同条件(i,生理盐水;ii,生理盐水+660 nm激光;iii,BITT纳米颗粒;iv, BITT纳米颗粒+660 nm激光)处理的4T1荷瘤小鼠的肿瘤图像;(g) 不同治疗组小鼠的体重变化[42]

Fig.2 (a) Chemical structures of ITT、BITT、ITB、BITB; (b) Plots of relative PL intensity (I/I0) of ITT、BITT、ITB、BITB versus hexane fraction; (c) The absorption and emission spectra of BITT NPs in aqueous solution; (d) CLSM imaging of intracellular ROS in 4T1 cells using DCFH-DA with BITT upon diverse treatment; (e) IR thermal images of 4T1 bearing-tumor mice injected with BITT NPs followed by laser irradiation. (f) Bodyweight changes of mice in different treatment groups; (g) Tumor bearing mice after 15-day different treatments[42]. Copyright 2021, Wiley-VCH GmbH

In order to further study the influence of thiophene structure on the optical properties of molecules, Tang et al. Prepared three new NIR-ⅡAIE molecules TI, TSI and TSSI composed of 1,3-bis (dicyanomethylene) indene (A), thiophene (D) and TPA (D) based on the D-π-A strategy and the regulation of intramolecular motion, and their structures are shown in Table 1[44]. In these three molecules, the D-A effect and conjugation effect in TSSI molecules are significantly enhanced by the increase of thiophene number, and TSSI molecules show stronger NIR-II emission. The highly distorted conformation of the TPA group can not only prevent the aggregate fluorescence quenching caused by intermolecular π-π stacking and ensure the AIE property of the molecule (Figure 3A), but also increase the relatively loose intermolecular packing in the aggregated state and contribute to the intramolecular rotation, which is beneficial to improve the heat generation efficiency of the molecule in the aggregated state. The two malononitrile modified indenes as acceptors not only have strong electron-withdrawing ability, but also the strong stretching vibration of the carbon-nitrogen bond contributes to the intramolecular motion in the aggregation state to ensure good heat generation performance. The introduction of thiophene not only enhances the D-A interaction of TSSI molecules, red-shifts the emission wavelength, and improves the ROS generation efficiency, but also enlarges the intramolecular distance between TPA and the bulky electron acceptor, so that the rotor can rotate effectively inside the nanoparticle, which is beneficial to the photothermal conversion efficiency. Subsequently, the three synthesized molecules were coated with DSPE-PEG2000 to form nanoparticles, as shown in Figures 3B and 3C, the absorption and emission wavelengths of the three nanoparticles, TI, TSI and TSSI, were gradually red-shifted. The researchers selected TSSI nanoparticles with excellent photophysical properties for in vivo PDT-PTT dual-mode combination therapy to achieve the best therapeutic effect. As shown in Fig. 3D and 3e, under 660 nm laser irradiation, TSSI nanoparticles co-incubated with DCFH-DA produced a bright green fluorescence signal in 4T1 cells, which proved the efficient ROS production ability of TSSI nanoparticles; The temperature of the tumor area increased from 37. 3 ℃ to 49. 5 ℃ after 2 min of laser irradiation, which could effectively destroy the tumor tissue, showing the excellent photothermal conversion ability of TSSI nanoparticles. Finally, the in vivo therapeutic performance of TSSI nanoparticles was evaluated. As shown in Figure 3F and 3G, when the inoculated tumor volume reached the 100 mm3, 24 mice were randomly divided into four groups for different treatments. In the course of treatment, only one injection and irradiation were performed, and the tumors in the experimental group disappeared completely on the 15th day after treatment, which strongly confirmed the excellent PDT-PTT dual-mode synergistic therapeutic efficiency of the D-π-A structured TSSI nanoparticles in vivo.
图3 (a) TI、TSI、TSSI相对荧光强度图;(b) TI、TSI 、TSSI纳米颗粒在水溶液中的吸收光谱;(c) TI、TSI、TSSI纳米颗粒在水溶液中的荧光发射光谱;(d) DCFH-DA和TSSI对4T1细胞内ROS的CLSM成像;(e) 注射TSSI纳米颗粒后,激光照射下的4T1荷瘤小鼠的红外热图像;(f) 不同条件(i, 生理盐水;ii,生理盐水+激光;iii,TSSI纳米颗粒;iv, TSSI纳米颗粒+激光)处理的4T1荷瘤小鼠的肿瘤生长曲线和 (g) 肿瘤图像[44]

Fig.3 (a) Plots of the relative emission intensity (αAIE) versus hexane fraction; (b) Normalized absorption and (c) normalized emission spectra of these NPs in aqueous solution; (d) intracellular ROS level. (e) Thermal images, heating temperatures (at tumor sites) of tumor-bearing mice during continuous NIR irradiation at 12 h postinjection of TSSI NPs; (f) Time-dependent tumor growth curves of tumor-bearing mice with various treatments; (g) Photos of the tumors harvested at day 15 after different treatments[44].Copyright 2020, WIEY-VCH Verlag GmbH &Co. KgaA, Weinheim

In the same year, Tang et al. Synthesized a series of AIE molecules TAM, TSAM, TSSAM with NIR-II emission by introducing TPA (D), acridine (A), thiophene (D and π) based on the strategy of combining prolonged conjugation and enhanced D-A effect, and the structures are shown in Table 1[46]. The fluorescence spectrum results show that the three molecules have typical AIE properties (fig. 4A), and the emission wavelength of the three molecules is partially located in NIR-II (fig. 4B). The TPA group in the three molecules can not only act as an electron donor, but also ensure strong emission in the aggregate by extending the intermolecular distance through its non-planar structure. The free rotation of the benzene ring promotes nonradiative relaxation in solution, giving these three molecules AIE character. After N-methylation, the electron-withdrawing ability of acridine is significantly enhanced. Thiophene participates in TSAM, TSSAM as an electron-rich hetero-ring unit to increase the D-A intensity and extend the π conjugation, both of which are effective in red-shifting its emission wavelength. In addition, the heteroatom S of thiophene can also promote intermolecular and intramolecular interactions to prevent emission quenching. Subsequently, they prepared TSSAM with the strongest D-A effect and the strongest intramolecular motion into nanoparticles, and further studied the ROS generation performance and photothermal conversion efficiency of TSSAM nanoparticles at the cellular level. As shown in Fig. 4D and Fig. 4E, strong green fluorescence was observed in 4T1 cells treated with TSSAM nanoparticles under illumination, and the temperature of the tumor site increased from 37.1 ℃ to 57.6 ℃ within 2 min after laser irradiation of the tumor area was observed through photothermal images. These experimental results indicate that TSSAM nanoparticles have efficient ROS generation and photothermal conversion capabilities in cancer cells. Finally, the effect of PDT-PTT dual-mode combination therapy in 4 T1 tumor-bearing mice was evaluated. As shown in Figure 4 f, G, neither laser irradiation nor TSSAM nanoparticles alone inhibited tumor growth, while the TSSAM nanoparticles treatment group significantly inhibited tumor growth under laser irradiation, and the tumor was completely eliminated on the third day, showing excellent tumor-killing ability through synergistic PDT-PTT.
图4 (a) TAM、TSAM、TSSAM在不同甲苯含量下的相对荧光强度(I/I0)图,插图分别显示了三个分子的聚集体与溶液的荧光强度比和纳米颗粒与溶液的荧光强度比;(b) 三个分子在薄膜中的吸收光谱,(c) 三个分子在聚集态下的发射光谱;(d) DCFH-DA和TSSAM对4T1细胞内ROS的CLSM成像;(e) 肿瘤内注射TSSAM纳米颗粒的荷瘤小鼠红外热像图;(f) (左)不同条件(i,生理盐水;ii,生理盐水+激光;iii,BITT纳米颗粒;iv, BITT纳米颗粒+激光)处理的4T1荷瘤小鼠的肿瘤生长曲线和(右)治疗后从小鼠中提取的4T1肿瘤照片;(g) 不同治疗组的小鼠体重变化[46]

Fig.4 (a) Plots of relative PL intensity (I/I0) of TAM、TSAM、TSSAM versus toluene fraction, Inset shows a summary table of the variation in PL intensity of TAM, TSAM, and TSSAM in aggregates (Iaggr.) and nanopaticles (NPs), compared with those in solution (Isol.); (b) Absorption spectra of TAM, TSAM, and TSSAM in film; (c) Fluorescence spectra of TAM, TSAM, and TSSAM aggregates (d) Intracellular ROS generation of TSSAM dots in 4T1 cells in the presence of DCFH-DA with light; (e) IR thermal images of 4T1 tumor-bearing mice intratumorally injected with TSSAM NPs, followed by laser irradiation; (f) (Left) Growth curves of the xenografted 4T1 tumors on the mice after receiving treatment with PBS alone, PBS, and laser light irradiation, TSSAM NPs alone, and TSSAM NPs and laser irradiation; (Right) Photographs of the 4T1 tumors extracted from the mice after the treatment described in panel; (g) Body weight curves of the xenografted 4T1 tumors extracted from the mice after the treatment described in panel[46].Copyright 2020, American Chemical Society

Wang et al. Synthesized a series of novel NIR-ⅡAIE molecules TTT-1, TTT-2, TTT-3 and TTT-4 by introducing triphenylamine derivative (D), thiophene fragment (D and π), carbon-carbon double bond (π) and indole derivative (A) based on the strong D-A effect and conjugated system[43]. The fluorescence spectrum results show that TTT-4 molecule has better photophysical properties (Fig. 5a-c). TTT-4 molecule has the strongest D-a interaction and the largest extended π conjugation, so its fluorescence emission spectrum is partially located in the NIR-II region, and it has strong fluorescence emission, high ROS generation efficiency and excellent photothermal conversion performance in the aggregate. In order to better study the application of TTT-4 in vivo, it was prepared into nanoparticles. As shown in Figure 5D, green fluorescence was observed in the "TTT-4 nanoparticles + 660 nm laser" group, which indicates that laser irradiation can induce TTT-4 nanoparticles to produce ROS in 4 T1 cells. In addition, the results of live dead cell staining showed that almost all 4T1 cells in the "TTT-4 nanoparticles + 660 nm laser" group were killed, while 4T1 cells in the control group were not killed and still showed green fluorescence. These experimental results indicate that the synergistic effect of PDT-PTT can make TTT-4 nanoparticles have excellent cancer-killing effect. The photothermal properties of TTT-4 nanoparticles in 4 T1 mice were then investigated. As shown in Fig. 5e, the surface temperature of the tumor area increased from 37.3 ℃ to 55 ℃ after 3 min of 660 nm laser irradiation, which could effectively destroy the tumor tissue. The experimental results showed that TTT-4 nanoparticles had efficient photothermal conversion performance. Finally, the in vivo phototherapy activity of TTT-4 nanoparticles was studied on the same mouse model, as shown in Figure 5 f, the tumor volume of mice in the control group increased during the study, while in the experimental group "TTT-4 nanoparticles + 660 nm laser",Solid tumors were completely eliminated in almost all mice, and all mice gained weight normally during treatment, as shown in Figure 5G, showing excellent biocompatibility of TTT-4 nanoparticles as well as low toxicity. These experiments show that TTT-4 nanoparticles with D-π-a structure can effectively inhibit and eliminate tumors through PDT-PTT dual-mode synergistic therapy.
图5 (a) TTT-4在不同甲苯含量(fT)的二甲基亚砜(DMSO)和甲苯混合溶液中的荧光发射光谱;(b) TTT-1、TTT-2、TTT-3、TTT-4在DMSO溶液中的归一化吸收;(c) 四个分子在含有99%甲苯馏分的DMSO和甲苯混合溶液中的归一化荧光光谱;(d) 不同处理的4T1细胞的细胞内ROS生成(上排)和活死细胞染色(下排);(e) 注射TTT-4纳米颗粒后12 h,激光照射肿瘤部位的红外热成像图;(f) 不同处理的荷瘤小鼠的时间依赖性肿瘤生长曲线;(g) 在治疗过程中记录的不同治疗中小鼠的体重变化曲线[43]

Fig.5 (a) PL spectra of TTT-4 in DMSO/toluene mixture with different toluene fraction(fT); (b) Normalized absorption of these AIEgens in DMSO solution; (c) Normalized PL spectra of AIEgens in the DMSO/toluene mixture with 99% toluene fraction. (d) Intracellular ROS generation (upper row) and live/dead cell staining (low row) of 4T1 cells treated with PBS, PBS+laser, TTT-4 NPs,and TTT-4 NPs +laser for 13 h; (e) IR thermal images of 4T1 tumor-bearing mice intratumorally injected with TTT-4 NPs, followed by laser irradiation; (f) Time-dependent tumor growth curves of tumor-bearing mice with various treatments; (g) Body weight change curves of mice in different treatment recorded during the treatment process[43].Copyright 2021, Elsevier Ltd

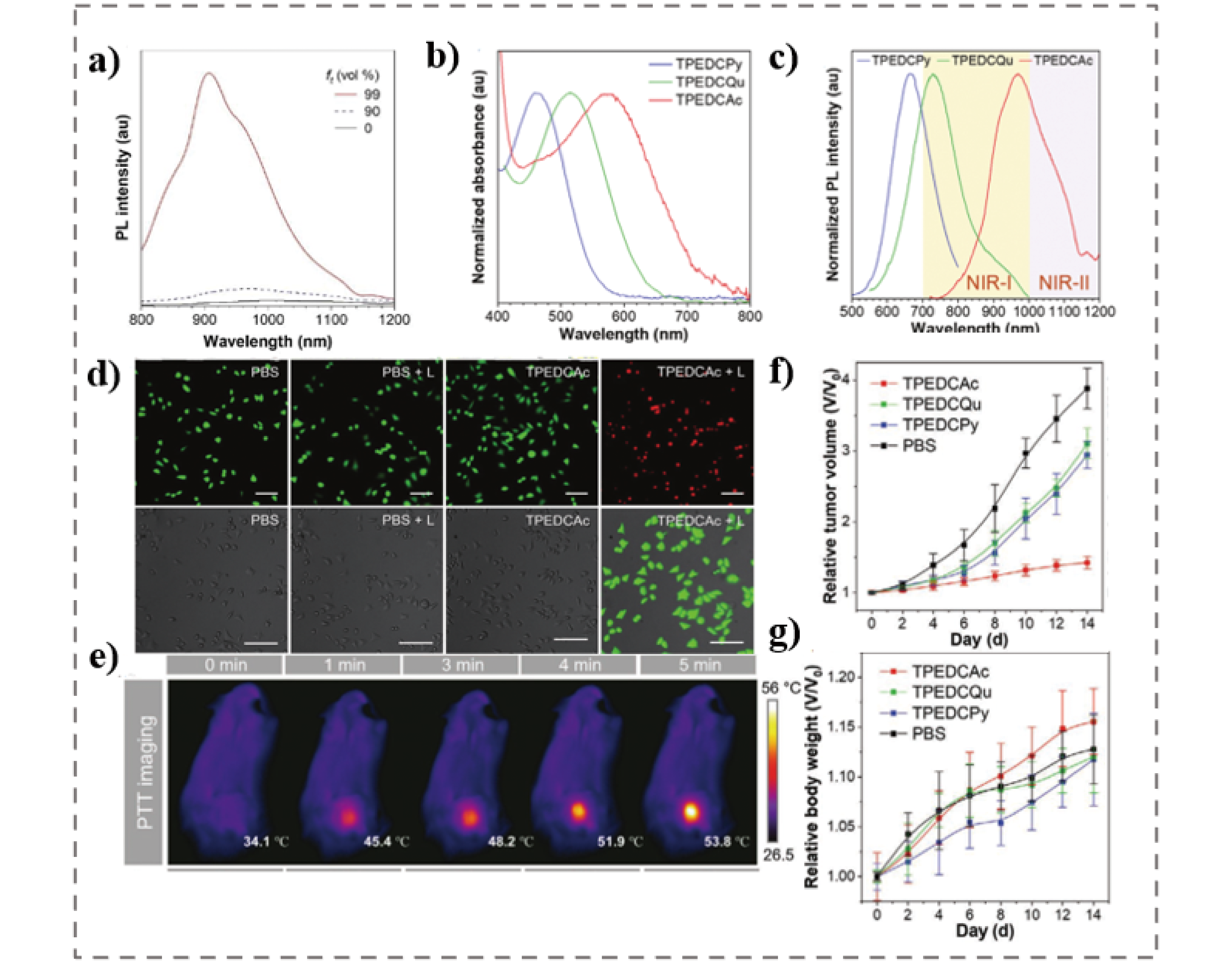
Zheng et al. Designed three AIE phototherapeutic agents TPEDCPy, TPEDCQu and TPEDCAc with different electron acceptors through electron acceptor engineering strategy, as shown in Table 1[45]. Firstly, electron-rich and π-conjugated carbazole rings were introduced into the three molecules to extend the emission into the near-infrared region and improve the fluorescence quantum yield, and then TPE and diphenylamine (DPA) were selected as rotors to enhance the intramolecular excited-state motion and ensure that the molecules have AIE properties. Finally, pyridine, quinoline and acridine, which have strong electron-withdrawing ability, were introduced into TPEDCPy, TPEDCQu and TPEDCAc molecules, respectively, by electron acceptor engineering strategy, so that they have gradually enhanced intramolecular charge transfer effect and more intense intramolecular motion. The fluorescence spectrum results show that the TPEDCAc molecule has excellent optical properties (Fig. 6a – C). To further investigate the in vivo phototherapy effect of TPEDCAc nanoparticles under laser irradiation, its ROS generation ability was first studied at the cellular level, as shown in Fig. 6d, by using fluorescein diacetate (FDA) and propidium iodide (PI) indicators for live/dead cell staining experiments. A strong green fluorescence signal was observed in the control group (light alone and TPEDCAc nanoparticles alone), indicating that the killing effect of TPEDCAc nanoparticles and laser on cancer cells was negligible. On the contrary, when the cancer cells containing TPEDCAc nanoparticles were irradiated with 660 nm laser, the intracellular green signal was significantly reduced and the bright red fluorescence was significantly enhanced by confocal imaging, showing the efficient killing ability of TPEDCAc nanoparticles on cancer cells. In addition, the bright green fluorescence of the indicator effectively confirmed intracellular ROS production under 660 nm laser irradiation. These experimental results confirmed the excellent cancer cell killing effect of TPEDCAc nanoparticles at the cellular level. The photothermal conversion effect of TPEDCAc nanoparticles in vivo was further evaluated. As shown in Fig. 6e, TPEDCAc nanoparticles were subcutaneously injected into MCF-7 tumor-bearing mice, and then the tumor site was irradiated with 660 nm laser for 5 min. The temperature of the tumor site increased from 34.1 ℃ to 53.8 ℃ monitored by photothermal images, which could effectively kill cancer cells. TPEDCAc nanoparticles showed excellent photothermal conversion ability in vivo. Finally, the synergistic therapeutic effect of TPEDCAc nanoparticles in vivo was tested. MCF-7 tumor-bearing nude mice were randomly divided into four groups, and TPEDCPy, TPEDCQu and TPEDCAc nanoparticles were injected subcutaneously into the mice, respectively. After 6 hours, 660 nm laser was used to irradiate the tumor area of the mice in each group for 10 minutes. As shown in Figure 6 f, the tumor volume of the control group was significantly increased within 14 days of laser irradiation, while the tumor growth of the TPEDCAc group was significantly inhibited under the synergistic effect of PDT-PTT. The above experimental results show that the TPEDCAc nanoparticles with D-π-a structure successfully inhibit tumor metastasis through PDT-PTT dual-mode synergistic therapy. In addition, all experimental groups had negligible weight loss, as shown in Figure 6G, demonstrating the low toxic side effects of the three molecules.
图6 (a) TPEDCAc分子在不同甲苯含量(fT)的DMSO和甲苯混合溶液中的荧光发射光谱;(b),(c) TPEDCAc、TPEDCQu、TPEDCPy三个分子聚集体的吸收和发射光谱;(d) (上排)不同条件下的FDA和PI共同染色的活/死MCF-7细胞染色;(下排)DCFH-DA和TPEDCAc纳米颗粒对MCF-7细胞内ROS的CLSM成像;(e) MCF-7荷瘤小鼠瘤内注射TPEDCAc 纳米颗粒12 h后的红外热像图;(f) 不同条件治疗后的肿瘤体积变化曲线;(g) 不同条件治疗后的小鼠体重变化曲线[45]

Fig.6 (a) PL spectra of TPEDCAc in DMSO/toluene mixture with different toluene fraction (fT); (b) Normalized absorption and (c) PL spectra of TPEDCPy, TPEDCQu and TPEDCAc in the aggregate state; (d) (upper row) Live/dead assay of MCF-7 cells co-stained with FDA and PI treated with PBS, PBS+L, TPEDCAc NPs,and TPEDCAc NPs + L for 30 min. (low row) intracellular ROS generation of TPEDCAc NPs in MCF-7 cells in the presence of DCFH-DA with light; (e) IR thermal images of MCF-7 tumor-bearing mice intratumorally injected with TPEDCAc NPs, followed by laser irradiation; (f) Growth curves of tumor-bearing mice with various treatments; (g) Body weight change curves of mice in different treatment recorded during the treatment process[45]. Copyright 2022, Wiley-VCH GmbH

2.2 D-A-D structure

D-A-D structure constructed by electron-donating group (D) and electron-accepting group (A) is one of the most effective methods to obtain NIR-ⅡAIE molecules. NIR-II emission requires a narrower energy gap, and the strong D-a structure can narrow the energy gap and significantly red-shift the emission wavelength. Here, the structures and photophysical properties of D-A-D AIE small molecule fluorescent probes of NIR-II in recent years are summarized in Table 2.
表2 PDT-PTT双模式协同治疗的NIR-Ⅱ AIE分子的 D-A-D 结构

Table 2 D-A-D structure of NIR-Ⅱ AIE molecules in PDT-PTT dual-mode synergistic therapy

Name Molecular structure λabsem Φf ROS PCE ref
ZSY-TPE 730[a]/1020[a] 3.1% 13.8% 28.4% 47
DDTB 687[b]/793[b] 0.16% 1.05% 30.7% 48
DPMD 524[a]/796[a] 5% - 32% 49
TPMD 564[a]/822[a] 19% - 42% 49
CTBT 682[a]/858[a] 16.92% - 57.7% 50
DCTBT 704[a]/995[a] 4.37% - 59.6% 50

[a] 溶液中的吸收或发射波长;[b] 纳米颗粒在水溶液中的发射波长

Benzodithiadiazole (BBTD), as a strong acceptor group, has been widely used in the construction of NIR-Ⅱ AIE small molecule fluorescent probes. Sun et al. Designed and synthesized NIR-ⅡAIE fluorescent probe ZSY-TPE with BBTD as the core based on the D-A strategy, and its structure is shown in Table 2[47]. The BBTD in the molecule forms a typical D-A-D structure with the strong donor groups 3,4-ethylenedioxythiophene and carbazole on both sides. A classical AIE unit TPE molecule is connected to both sides of the molecule, so that the ZSY-TPE has a large torsion space to prevent π-π stacking between molecules from aggregation-induced quenching, thereby ensuring that the molecule has AIE properties. The fluorescence spectrum results show that ZSY-TPE has typical AIE properties and NIR-II emission (figs. 7A, 7B). The ZSY-TPE was then encapsulated into water-soluble ZSY-TPE nanoparticles by polyethylene glycol, and its PDT effect at the cellular level was first analyzed. As shown in Figure 7C, 4T1 cancer cells were treated with the cell-permeable indicator DCFH-DA, and bright green fluorescence was detected in 4T1 cancer cells after 5 min of irradiation with 808 nm laser, indicating that ZSY-TPE nanoparticles can effectively produce ROS under laser irradiation. Then the photothermal properties of ZSY-TPE nanoparticles in mice were studied. As shown in Fig. 7d and 7e, after the ZSY-TPE nanoparticles were injected into the mouse via the tail vein, the tumor area was irradiated with 808 nm laser for 5 min, and the tumor surface temperature rapidly increased to 53.5 ℃, which was enough to ablate the tumor, indicating that the ZSY-TPE nanoparticles showed excellent photothermal conversion ability under laser irradiation. In addition, the PDT-PTT synergistic therapeutic effect of ZSY-TPE nanoparticles in a mouse tumor model was also investigated. ZSY-TPE nanoparticles and phosphate-buffered saline (PBS) were injected into the tail vein of 4 T1 tumor-transplanted mice, and the tumor area was irradiated with laser 24 H after injection. The tumor volume of the control group and the test group was monitored every 2 days, and it was observed that the tumor of the control group continued to grow for 16 days, while the tumor volume of the mice in the test group decreased significantly (Figure 7 f). In addition, the mice maintained normal weight gain during the treatment period (fig. 7 G). These experimental results indicate the excellent in vivo phototherapy performance of ZSY-TPE nanoparticles with D-A-D structure under laser irradiation.
图7 (a) ZSY-TPE分子在不同水含量(fw)的四氢呋喃(THF)和水混合溶液中的荧光发射光谱;(b) ZSY-TPE在二氯甲烷中的吸收和发射光谱;(c) DCFH-DA和ZSY-TPE纳米颗粒对4T1细胞内ROS的CLSM成像;(d) 注射ZSY-TPE纳米颗粒24 h后小鼠全身红外热成像图;(e) 肿瘤温度随激光照射时间的变化图;(f) 不同处理的小鼠肿瘤生长曲线图;(g) 不同治疗后小鼠的相对体重曲线图[47]

Fig.7 (a) PL spectra of ZSY-TPE in THF/H2O mixture with different water fraction(fw); (b) Absorption and fluorescent emission spectra of ZSY-TPE in DCM; (c) ROS generation test against 4T1 cells after incubation with ZSY-TPE NPs for 2 h and co-staining with Lysotracker Green; (d) IR thermal images of the whole bodies of mice 24 h after the injection of ZSY-TPE NPs or PBS and laser irrdiation; (e) Variation in tumor temperature as a function of laser irradiation time; (f) Tumor growth inhibition (g) relative body weight curves after different treatments[47].Copyright 2020, Elsevier Ltd

In order to further study the effect of molecular structure on optical properties. Ji et al. Designed and synthesized NIR-ⅡAIE active fluorescent probes CTBT and DCTBT with the same A but different D, and their structures are shown in Table 2[50]. Both molecules use BBTD as the acceptor, and the two sides of BBTD in the CTBT molecule are connected with thiophene derivatives and carbazole to form a typical D-A-D structure, while the DCTBT molecule is obtained by introducing DPN groups at both ends of the CTBT skeleton, which makes the DCTBT molecule have more rotors, stronger D-A interaction and smaller singlet-triplet energy gap. To better investigate the photophysical properties of CTBT and DCTBT, amphiphilic copolymer DSPE-mPEG2000 was used to encapsulate the two molecules into water-soluble nanoparticles. The fluorescence spectrum results show that the DCTBT nanoparticles have better photophysical properties (Fig. 8a-c). In order to effectively use DCTBT nanoparticles in vivo, the amphiphilic polymer modified by epidermal growth factor targeting peptide was used as the encapsulation matrix, and then it was assembled into liposomes to prepare lipid-type DCTBT nanoparticles (target) and non-lipid-type DCTBT nanoparticles (non-target). The ability of lipid DCTBT nanoparticles to generate ROS in human pancreatic cancer cells (PANC-1) was then evaluated. PANC-1 cancer cells were incubated with lipid-type DCTBT nanoparticles and non-lipid-type DCTBT nanoparticles, washed with PBS buffer and irradiated with 808 nm laser, respectively, and both of them showed green fluorescence in the cells (Fig. 8D), which indicated that DCTBT nanoparticles could effectively generate ROS in PANC-1 cancer cells under laser irradiation. To verify the photothermal therapeutic potential of lipid-type DCTBT nanoparticles, in vivo photothermal experiments were performed on PANC-1 tumor-bearing mice. The temperature of the tumor area of the mice injected intravenously with lipid-type DCTBT nanoparticles rapidly increased from 39.2 to 59.6 ° C, which could effectively kill cancer cells, showing the excellent photothermal conversion ability of DCTBT nanoparticles. Finally, the phototherapeutic effect of DCTBT nanoparticles was evaluated on a subcutaneous tumor model. PANC-1 tumor-bearing nude mice with approximately the same tumor volume were treated with different treatments: (1) PBS alone, (2) PBS + 808 nm laser, (3) lipid DCTBT nanoparticles alone, and (4) non-lipid DCTBT nanoparticles + 808 nm laser. As shown in Fig. 8f and 8g, the tumor volume of the three control groups (groups 1, 2, and 3) continued to increase during the treatment, and the inhibitory effect of the experimental group on tumor growth was better than that of the control group. In addition, the tumor inhibition effect of lipid DCTBT nanoparticle treatment group was much higher than that of non-lipid DCTBT nanoparticle treatment group. In addition, the tumor inhibition effect of lipid DCTBT nanoparticle treatment group was much higher than that of non-lipid DCTBT nanoparticle treatment group. These results indicate that DCTBT nanoparticles with D-A-D structure have excellent PDT-PTT dual-mode synergistic anti-tumor effect.
图8 (a) DCTBT分子在不同水含量(fw)的四氢呋喃(THF)和水混合溶液中的荧光发射光谱;(b),(c) CTBT、DCTBT纳米颗粒在水溶液中的归一化吸收光谱和发射光谱;(d) 使用DCFH荧光指示剂检测PANC-1细胞中ROS的CLSM图像;(e) 在注射脂质型DCTBT纳米颗粒8 h后用808 nm激光照射期间,小鼠肿瘤部位的红外热成像图;(f) 不同治疗组的小鼠肿瘤相对体积变化;(g) 不同治疗组治疗后第17天采集的肿瘤图像[50]

Fig.8 (a) PL spectra of DCTBT in THF/H2O mixture with different water fraction(fw); (b) Normalized absorption spectra and (c) Normalized emission spectra of two NPs in aqueous solution; (d) ROS detection in PANC-1cells using DCFH as fluorescence indicator; (e) Thermal images, heating temperatures (at tumor sites) of tumor-bearing mice during continuous laser irradiation at 8 h postinjection of lip-DCTBT NPs; (f) Relative tumor volume changes for various treatment groups; (g) Tumor images harvested at 17 day after different treatments[50]. Copyright 2022, Elsevier Ltd

Based on the strong D-A strategy, Lou et al. Designed and synthesized DDTB, an NIR-Ⅱ fluorescent probe with AIE activity using BBTD as the acceptor. In the molecule, BBTD and the strong electron-donating groups TPE and DPN on both sides form a typical D-A-D structure[48]. The structure is shown in Table 2. The fluorescence spectrum results show that the DDTB molecule has typical AIE properties and NIR-II emission (fig. 9a, B). TPE and DPN can effectively inhibit the intermolecular π-π stacking of DDTB due to their highly distorted structure and branched conformation, thus preventing aggregation-induced quenching and making the molecules have AIE properties. Because DDTB is insoluble in aqueous media, it is difficult to apply in vivo. DDTB nanoparticles were prepared by nano-precipitation method to encapsulate DDTB in polymer matrix to improve water dispersibility and biocompatibility. As shown in Fig. 9c, 9d and 9e, after DCFH-DA and DDTB nanoparticles were co-incubated with cancer cells, obvious green fluorescence appeared in the cells under 660 nm laser irradiation, and DDTB nanoparticles were injected through the tail vein for 24 H.When the tumor area was irradiated by 660 nm laser, the surface temperature of the tumor area in mice increased to about 60 ℃ in about 5 min, which could effectively kill the cancer cells. The above experimental results showed that DDTB nanoparticles showed efficient ROS production and photothermal conversion under laser irradiation. In order to better evaluate the antitumor effect of DDTB nanoparticles in mice, three groups of tumor-bearing mice were treated with different treatments. As shown in Figure 9f, the tumor growth of mice in the control group was faster, while the tumor growth of mice in the experimental group was effectively inhibited, indicating that DDTB nanoparticles can effectively inhibit tumor activity. In addition, as shown in Figure 9 G, the weight changes of the three groups of mice were normal during the treatment, which proved that DDTB nanoparticles did not cause obvious side effects on mice. The above experiments further confirmed the excellent phototherapeutic effect and significant biosafety of DDTB nanoparticles with D-A-D structure in vivo.
图9 (a) DDTB在不同水含量(fw)的四氢呋喃(THF)/水混合物中的荧光发射光谱;(b) DDTB纳米颗粒在水溶液中的吸收和发射图谱;(c) 分别用DDTB纳米颗粒和PBS孵育细胞后,通过DCFH-DA检测细胞内ROS的生成;(d) 肿瘤区域的温度变化曲线图;(e) 不同处理的小鼠肿瘤生长曲线;(f) 不同处理的小鼠体重变化曲线[48]

Fig.9 (a) PL spectra of DDTB in THF/H2O mixture with different water fraction(fw); (b) Absorption and emission spectra of the NPs in aqueous solution; (c) Detection of intracellular ROS generation by DCFH-DA in HeLa cells after incubation with DDTB NPs and PBS, follwed by laser irradiation; (d) Temperature changes at the tumor sites as a function of the laser irradiating time; (e) Average tumor growth curves in different groups; (f) Body weight of HeLa-tumor-bearing mice in different groups[48]. Copyright 2021, Wiley-VCH GmbH

3 Conclusion and prospect

To sum up, the most commonly used methods to construct NIR-II AIE fluorescent probes are D-A structure and extending the conjugation length, and the two methods are mainly to reduce the HOMO-LUMO energy gap to make the emission wavelength red shift. At present, most of the NIR-II AIE fluorescent probes developed by researchers are D-π-a and D-A-D structures. In these molecules, electron-rich TPN or TPE units are usually used as donors and rotors to enhance the molecular twist to ensure that the molecules have AIE properties.The introduction of electron-rich thiophene can extend the conjugation length of the molecule and red-shift the emission wavelength of AIE molecule to NIR-Ⅱ. The strong electron-deficient BBTD is beneficial to reduce the band-gap red-shifted absorption and emission wavelength. In this paper, the structural design strategies of NIR-Ⅱ AIE fluorescent probes and the research progress in PDT-PTT dual-mode synergistic therapy in recent years are summarized. These studies have shown that NIR-ⅡAIE molecules show excellent therapeutic effect in the phototherapy of tumor diseases, and have potential clinical application value. Although great progress has been made in NIR-ⅡAIE small molecules for cancer therapy, there are still some problems and challenges to be solved. (1) The fluorescence peak of most NIR-II AIE fluorescent probes developed at present for PDT-PTT dual-mode synergistic therapy is located in the NIR-I region, part of the tail is located in the NIR-II region, and the fluorescence quantum yield of the optical working region is very low. Therefore, it is urgent to design and synthesize AIE probes with the strongest emission wavelength and high fluorescence quantum yield in the NIR-II region to further improve the tissue penetration depth and achieve deep-seated tissue disease therapy. (2) In most reported cases, the high permeability and retention effect of solid tumors will lead to the binding of NIR-ⅡAIE nanoparticles to non-specific tissues or organs, which may increase the dose requirement and eventually may burden the liver, spleen and kidney function. Therefore, the design of NIR-II AIE fluorescent probes with targeting ability or response to the tumor microenvironment for in vivo PDT-PTT dual-mode synergistic therapy has great clinical application prospects. (3) Combined with other treatment modes, expand from dual-mode synergistic treatment to multi-mode synergistic treatment. For example, cancer immunotherapy has become an emerging treatment technology because it can use the innate immune system to attack tumor cells[51,52]. In practice, however, the efficacy of cancer immunotherapy has been limited by the intrinsic immunosuppressive nature of the complex tumor microenvironment. Reprogramming tumor-associated macrophages to an anti-tumor phenotype by phototherapy can overcome tumor microenvironment immunosuppression to promote cancer immunotherapy, and is expected to further improve the therapeutic effect of cancer diseases. Therefore, combining phototherapy with immunotherapy offers new opportunities for cancer treatment. To sum up, the development of NIR-ⅡAIE fluorescent probe with the characteristics of PDT-PTT dual-mode synergistic therapy will promote the rapid development of cancer phototherapy and make new breakthroughs, and will also bring new opportunities for clinical treatment.
[1]
Wang D, Lee M M S, Xu W H, Kwok R T K, Lam J W Y, Tang B Z. Theranostics, 2018, 8(18): 4925.

[2]
Yang M Q, Deng J R., Su H F, Gu S X, Zhang J, Zhong A G, Wu F S. Mat. Chem. Front., 2021, 5(1): 406.

[3]
Gao J, Li J, Geng W C, Chen F Y, Duan X C, Zheng Z, Ding D, Guo D S. J. Am. Chem. Soc., 2018, 140(14): 4945.

[4]
Li X S, Kwon N, Guo T, Liu Z, Yoon J. Angew. Chem.Int. Ed., 2018, 57(36): 11522.

[5]
Cheng Y H, Cheng H, Jiang C X, Qiu X F, Wang K K, Huan W, Yuan A, Wu J H, Hu Y Q. Nat. Commun., 2015, 6 : 8.

[6]
Qu R, Zhen X, Jiang X Q. CCS Chem., 2022, 4(2): 401.

[7]
Chen W J, Chen H J, Huang Y R, Tan Y, Tan C Y, Xie Y, Yin J. ACS Appl. Bio. Mater., 2022, 5(7): 3428.

[8]
Li C N, Zhang W, Liu S, Hu X L, Xie Z G. ACS Appl. Mater. Inter., 2020, 12 (27): 30077.

[9]
Ethirajan M, Chen Y H, Joshi P, Pandey R K. Chem. Soc. Rev., 2011, 40(1): 340.

[10]
Luo J, Xie Z, Lam J W, Cheng L, Chen H, Qiu C, Kwok H S, Zhan X, Liu Y, Zhu D, Tang B Z. Chem. Commun., (Cambridge, England) 2001, 18 : 1740.

[11]
Mei J, Leung N L C, Kwok R T K, Lam J W Y, Tang B Z. Chem. Rev., 2015, 115(21): 11718.

[12]
Saini V, Venkatesh V, Pt B, Bhosale R S, Singh V. Prog.Mol.Biol.Transl., 2021, 185 : 45.

[13]
Liu S S, Feng G X, Tang B Z, Liu B. Chem. Sci., 2021, 12(19): 6488.

[14]
Zhang M, Wang W T, Mohammadniaei M, Zheng T, Zhang Q C, Ashley J, Liu S J, Sun Y, Tang B Z. Adv. Mater., 2021, 33(22):12.

[15]
Song S L, Zhao Y, Kang M M, Zhang Z J, Wu Q, Fu S, Li Y M, Wen H F, Wang D, Tang B Z. Adv. Funct. Mater., 2021, 31(51): 14.

[16]
Hu F, Huang Y Y, Zhang G X, Zhao R, Yang H, Zhang D Q. Anal. Chem., 2014, 86(15): 7987.

[17]
Gu X G, Zhang X Y, Ma H L, Jia S R, Zhang P F, Zhao Y J, Liu Q, Wang J G, Zheng X Y, Lam J W Y, Ding D, Tang B Z. Adv. Mater., 2018, 30(26): 9.

[18]
Liu S J, Zhou X, Zhang H K, Ou H L, Lam J W Y, Liu Y, Shi L Q, Ding D, Tang B Z. J. Am. Chem. Soc., 2019, 141(13): 5359.

[19]
Liang P P, Huang X Y, Wang Y, Chen D P, Ou C J, Zhang Q, Shao J J, Huang W Dong, X C. ACS Nano., 2018, 12(11): 11446.

[20]
Chen D P, Tang Y Y, Zhu J W, Zhang J J, Song X J, Wang W J, Shao J J, Huang W, Chen P, Dong X C. Biomaterials, 2019, 221 : 11.

[21]
Zhao X Z, Long S R, Li M L, Cao J F, Li Y C, Guo L Y, Sun W, Du J J, Fan J L, Peng X J. J. Am. Chem. Soc., 2020, 142(3): 1510.

[22]
Wang Y J, Gong N Q, Li Y J, Lu Q C, Wang X, Li J H. J. Am. Chem. Soc., 2020, 142(4): 1735.

[23]
Xu Z R, Jiang Y H, Fan M Z, Tang S, Liu M X, Law W C, Yang C B, Ying M, Ma M Z, Dong B Q, Yong K T, Xu G X. Adv. Opt. Mater., 2021, 9(20): 27.

[24]
Deng J R, Yang M Q, Li C, Liu G Y, Sun Q, Luo X G, Wu F S. Dyes Pigments., 2021, 187 : 7.

[25]
Hong G S, Diao S, Chang J L, Antaris A L, Chen C X, Zhang B, Zhao S, Atochin D N. Huang P L, Andreasson K I, Kuo C J, Dai H J. Nat. Photonics, 2014, 8(9): 723.

[26]
Hong G S, Antaris A L, Dai H J. Nat. Biomed. Eng., 2017, 1(1): 22.

[27]
Jiang S S, Huang K, Qu J L, Lin J, Huang P. View, 2021, 2(1): 15.

[28]
Liu S J, Chen C, Li Y Y, Zhang H K, Liu J K, Wang R, Wong S T H, Lam J W Y, Ding D, Tang B Z. Adv. Funct. Mater., 2020, 30(7): 10.

[29]
He B R, Situ B, Zhao Z J, Zheng L. Small Methods, 2020, 4(4): 32.

[30]
Fan X X, Xia Q M, Zhang Y Y, Li Y R, Feng Z, Zhou J, Qi J, Tang B Z, Qian J, Lin H. Adv. Healthc. Mater., 2021, 10(24): 12.

[31]
Zhao Z, Chen C, Wu W T, Wang F F, Du L L, Zhang X Y, Xiong Y, He X W, Cai Y J, Kwok R T K, Lam J W Y, Gao X K, Sun P C, Phillips D L, Ding D, Tang B Z. Nat. Commun., 2019, 10(1): 768.

[32]
Deng G J, Peng X H, Su Z H, Zheng W, Yu J, Du L L, Chen H J, Gong P, Zhang P F, Cai L T, Tang B Z. ACS Nano, 2020, 14(9): 11452.

[33]
Shi P J, Zhang X X, Liu Y, Duan Y A, Li Y P, Li Z F, Han T Y. Mater. Lett., 2020, 263: 4.

[34]
Zhao Z, Su H F, Zhang P F, Cai Y J, Kwok R T K, Chen Y C, He Z K, Gu X G, He X W, Sung H H Y, Willimas I D, Lam J W Y, Zhang Z F, Tang B Z. J. Mater. Chem., 2017, 5 (8): 1650.

[35]
Kang M M, Zhou C C, Wu S M, Yu B R., Zhang Z J, Song N, Lee M M S, Xu W H, Xu F J, Wang D, Wang L, Tang B Z. J. Am. Chem. Soc., 2019, 141 (42):16781.

[36]
Li D, Li Y M, Wu Q, Xiao P H, Wang L, Wang D, Tang B Z. Small, 2021, 17(37): 9.

[37]
Feng G X, Zhang G Q, Ding D. Chem. Soc. Rev., 2020, 49(22): 8179.

[38]
Ren F, Shi J B, Tong B, Cai Z X, Dong Y P. Progress in Chemistry, 2021, 33(3): 341.

(任飞, 石建兵, 佟斌, 蔡政旭, 董宇平. 化学进展, 2021, 33(3): 341.).

[39]
Zhang R Y, Duan Y K, Liu B. Nanoscale, 2019, 11(41): 19241.

[40]
Alifu N, Zebibula A, Qi J, Zhang H Q, Sun C W, Yu X M, Xue D W, Lam J W Y, Li G H, Qian J, Tang B Z. ACS Nano, 2018, 12(11): 11282.

[41]
Zhao Y Z, Cai M M, Qian Y, Xie L H, Huang W. Progress in Chemistry, 2013, 25(Z1): 296.

(赵跃智, 蔡敏敏, 钱妍, 解令海, 黄维. 化学进展, 2013, 25(Z1): 296.).

[42]
Zhu W, Kang M M, Wu Q, Zhang Z J, Wu Y, Li C B, Li K, Wang L, Wang D, Tang B Z. Adv. Funct. Mater., 2021, 31(3): 11.

[43]
Wen H F, Zhang Z J, Kang M M, Li H X, Xu W H, Guo H, Li Y M, Tan Y H, Wen Z Y, Wu Q, Huang J C, Xi L, Li K, Wang L, Wang D, Tang B Z. Biomaterials, 2021, 274 : 10.

[44]
Zhang Z J, Xu W H, Kang M M, Wen H F, Guo H, Zhang P F, Xi L, Li K, Wang L, Wang D, Tang B Z. Adv. Mater., 2020, 32(36): 11.

[45]
Zhang T F, Zhang J Y, Wang F B, Cao H, Zhu D M, Chen X Y, Xu C H, Yang X Q, Huang W B, Wang Z Y, Wang J F, He Z K, Zheng Z, Lam J W Y, Tang B Z. Adv. Funct. Mater., 2022, 32 (16): 10.

[46]
Xu W H, Zhang Z J, Kang M M, Guo H, Li Y M, Wen H F, Lee M M S, Wang Z Y, Kwok R T K, Lam J W Y, Li K, Xi L, Chen S J, Wang D, Tang B Z. ACS Mater. Lett., 2020, 2(8): 1033.

[47]
Xu Y L, Zhang Y, Li J, An J S, Li C L, Bai S Y, Sharma A, Deng G Z, Kim J S, Sun Y. Biomaterials, 2020, 259 : 8.

[48]
Jiang R M, Dai J, Dong X Q, Wang Q, Meng Z J, Guo J J, Yu Y J, Wang S X, Xia F, Zhao Z J, Lou X D, Tang B Z. Adv. Mater., 2021, 33(22): 13.

[49]
Liu L Q, Wang X, Wang L J, Guo L Q, Li Y B, Bai B, Fu F, Lu H G, Zhao X W. ACS Appl. Mater. Inter., 2021, 13(17): 19668.

[50]
Li D, Chen X H, Wang D L, Wu H Z, Wen H F, Wang L, Jin Q, Wang D, Ji J, Tang B Z. Biomaterials, 2022, 283 : 13.

[51]
Yang G, Ni J S, Li Y X, Zha M L, Tu Y, Li K. Angew. Chem.Int. Ed., 2021, 60(10): 5386.

[52]
Qu J M, Zhang Y H, Cai Z X, Tong B, Xie H Y, Dong Y P, Shi J B. Nanoscale, 2022, 14(38): 14064.

Outlines

/