Home Journals Progress in Geophysics
Progress in Geophysics

Abbreviation (ISO4): Prog Geophy      Editor in chief:

About  /  Aim & scope  /  Editorial board  /  Indexed  /  Contact  / 

Development of transient electromagnetic transmitter based on SiC MOSFET for high-resolution near-surface

  • ShaoHeng CHUN , 1, 3 ,
  • FeiFei WANG 2, 3 ,
  • RuJun CHEN , 2, 3, * ,
  • RuiJie SHEN 2, 3 ,
  • Xin PENG 2, 3 ,
  • Chao XU 2, 3 ,
  • Hao YIN 2, 3
Expand
  • 1 Wuxi Institute of Technology, Wuxi 214121, China
  • 2 School of Geosciences and Info-Physics, Central South University, Changsha 410083, China
  • 3 AIoT Innovation and Entrepreneurship Education Center for Geology and Geophysics, Central South University, Changsha 410083, China

Received date: 2024-04-25

  Online published: 2025-03-13

Copyright

Copyright ©2025 Progress in Geophysics. All rights reserved.

Abstract

As an important component of Transient Electromagnetic (TEM) prospecting, the performance of a TEM transmitter almost determines the effectiveness of this prospecting method. In order to accurately prospect shallow and even very shallow layers using multi-turn small coils, this paper designs an improved TEM transmitter based on SiC MOSFET. SiC MOSFET is a third-generation semiconductor that offers significant improvements in voltage withstanding, current withstanding, heat dissipation, and response speed compared to widely used Si IGBT. The shut-off time, as a critical parameter of the transmitter, essentially determines the degree of coupling between the primary and secondary field signals. To prevent losing information in even very shallow and relatively shallow layers, the transmitter designed in this paper supports switching transmission between large and small currents. When prospecting in even very shallow or relatively shallow layers, a small current of 1.1 A can be selected, with a shut-off time of only 4 μs. When prospecting in shallow layers, a large current of 16.2 A can be selected, with a shut-off time of 35 μs. To provide transmitting current data use for post-processing, this paper designs a current acquisition system that supports dynamic sampling rate to collect the current waveform in the whole time. When the current waveform is in the rising or falling edge area, the acquisition system automatically selects a high sampling rate of 1.8 MSPS for sampling. When the current waveform is in the steady-state area, the acquisition system automatically selects the lowest sampling rate of 50 KSPS for sampling. Tests show that by sampling with dynamic sampling rate, the acquisition accuracy and data volume can be effectively balanced, thereby ensuring the stability of the storage system. In addition, the transmitter board has a small size of only 255 mm×192 mm, and supports 12 V battery power supply, so it has good portability and can improve field prospecting efficiency to a certain extent.

Cite this article

ShaoHeng CHUN , FeiFei WANG , RuJun CHEN , RuiJie SHEN , Xin PENG , Chao XU , Hao YIN . Development of transient electromagnetic transmitter based on SiC MOSFET for high-resolution near-surface[J]. Progress in Geophysics, 2025 , 40(1) : 358 -371 . DOI: 10.6038/pg2025II0069

0 引言

瞬变电磁法(Transient Electromagnetic Methods,TEM)是一种应用于地质结构探测的方法.它凭借着自身独特的优势,如无损探测、受地形起伏影响小、分辨率高、对良导体敏感、工作效率高、工作方式灵活多变等(薛国强等,2007Joung et al., 2022刘玮,2023),在重力勘探、磁法勘探、电法勘探、地震勘探、放射性勘探等诸多物探方法中脱颖而出.随着瞬变电磁理论研究的深入、仪器性能的提升,其应用范围从最初的只限于金属矿勘探,不断拓展到现在的石油资源勘探(Sheard et al., 2005)、地热资源勘探(Ruiz-Aguilar et al., 2020)、寻找地下水(Alshehri and Abdelrahman, 2022)、构造探测(Maurya et al., 2020)、海水入侵(Kalisperi et al., 2018El-Kaliouby and Abdalla, 2015)、圈定地下污染区(赖刘保等,2018Baawain et al., 2018)等领域.
近年来,随着国家绿色发展概念的普及,生态环境保护意识的提高,地质灾害预防工作的开展,对于浅层地下空间的无损地球物理探测需求不断增加.目前应用于浅层勘探的方法主要有三种:探地雷达法、时间域瞬变电磁法和频率域瞬变电磁法(王远,2010). 探地雷达法对高阻体较为敏感,具有较高的分辨率,探测深度为几厘米到10 m.但当电阻率较小时,该方法的探测深度将大打折扣,缩至1 m以内.频率域瞬变电磁法由于是在一次场背景上测量二次场,故其分辨率低,且扫频需要一定的时间,因此工作效率低.由于时间域瞬变电磁法测量的是纯二次场信号,并且具有分辨率高,工作效率高,对良导体敏感和受地形起伏影响小等优点,从而在浅层勘探中占据主导地位.
瞬变电磁发射机作为瞬变电磁法勘探的重要组成部分,它的性能几乎就决定了该方法勘探的有效性.世界上第一台瞬变电磁仪由Mclanghlin和Dolan研制,该仪器最早的商品化由加拿大CRONE公司推出(吕国印,2007).此后各种时间域瞬变电磁仪被陆续推向市场.目前市面上流通性强,性能优越的国外瞬变电磁仪主要有美国Zonge公司的GDP-32II多功能电法仪,加拿大Geonics公司的PROTEM系列,以及澳大利亚Geo Instruments公司的TerraTEM系列等.表 1所示为国外瞬变电磁发射机的部分性能指标对比.
表1 国外瞬变电磁发射机部分性能指标

Table 1 Some performance index of foreign TEM transmitter

型号 发射频率/Hz 最大发射电流/A 关断时间/μs
NT-20(GDP-32II) 0.015625~8192 20 1(20 m×20 m×4 A)
PROTEM47 25、62.5、237.5 3 2.5(40 m×40 m×3 A)
PROTEM57 2.5、6.25、25 25 20~150
PROTEM67 0.25、0.625、2.5、25 28 20~750
TerraTEM24 0.25~25 50 22(50 m×50 m×50 A)
国内有多家单位从事瞬变电磁仪的研究和生产工作,如廊坊物化探研究所研制的WDC和IGGETEM系统,西安物化探研究所研制的LC-1和EMRS系统,长沙智通与中南大学合作生产的SD系列仪器,长沙白云研制的MSD-1瞬变电磁系统,吉林大学研制的ATEM-Ⅱ(张秉仁等,2002于生宝等,2005嵇艳鞠等,2006)和GPTEM瞬变电磁系统(王杰等,2017),重庆奔腾数控研制的WTEM系列瞬变电磁系统(付志红等,2008),重庆璀陆研制的FCTEM系列瞬变电磁系统,青岛骄鹏研制的手持式TEM31系统,武汉地大研制的CUGTEM系列瞬变电磁仪,以及湖南五维地质与中南大学合作研制的HPTEM系列等值反磁通瞬变电磁仪(赖耀发等,2021)等.表 2所示为国内瞬变电磁发射机的性能指标对比.
表2 国内瞬变电磁发射机部分性能指标表

Table 2 Some performance index of domestic TEM transmitter

型号 发射频率/Hz 最大发射电流/A 关断时间/μs
WDC-1 3.125~25 28
IGGETEM 20 A 2.5~62.5 20 300~1000
MSD-1 0.25~225 20
WTEM-3Q 0.25~273.5 10 2.5 μs(40 m×40 m×3 A)
EMT1000(GPTEM) 1.5625~25 40 1.5(300 m×300 m×4 A)
FCTEM40-2 0.390625~50 40 <40
CUGTEM-8 1.5625~75 200 0.5~300
HPTEM-18 0.1~250 11.5
时间域瞬变电磁法观测的是纯二次场信号,接收机需在发射电流彻底关断后才开始接收信号,故会丢失部分浅层信息,并且丢失信息的多少与瞬变电磁发射机的发射波形息息相关,尤其是关断时间(徐正玉等,2022).但通过分析可知,上述瞬变电磁发射机虽然部分可以把关断时间控制在1 μs左右,但都采用匝数较少甚至单匝的大发射回线进行波形发射.大发射回线的边长基本都达到了20 m以上,当野外地形较差或者在隧道和井下这种较密闭空间进行勘探时,采用这种发射回线装置的勘探效率就严重降低,甚至无法开展勘探工作.当采用多匝小线圈进行发射时,虽然灵活性和机械移动性大幅度提升,但由于受到功率管器件工艺的影响,从而导致关断时间较大,达到几十甚至上百微秒.这显然无法满足对浅层地质结构进行精确勘探的需求.因此如何设计一种瞬变电磁发射系统,使得该系统具有发射线圈小,移动灵活,关断时间短,并能对浅层甚至是甚浅层信息都能进行精确勘探就显得十分重要.
本文以第三代半导体SiC MOSFET为基础,设计一种改进型的瞬变电磁发射机.该发射机采用多匝小线圈进行电流波形发射,并用响应速度更快、散热性更好的SiC MOSFET代替Si IGBT作为功率开关管,在保证灵活性和移动性的前提下,使得关断时间得到严格控制.此外,本发射机支持大小两种电流切换发射,当对甚浅层或较浅层进行勘探时,可采用小电流发射,这大幅度提升了勘探的精度.

1 瞬变电磁发射机技术原理及难点

1.1 瞬变电磁发射机技术原理

首先是瞬变电磁法工作原理.瞬变电磁法依据电生磁、磁生电物理现象,即电磁感应原理,将岩石和矿石的导电性和导磁性差异作为物质基础,探测分析地下地质体.图 1所示为瞬变电磁工作原理示意图.具体工作过程为:首先发射机向发射线圈通一恒定电流,当电流突然关断时,会在其周围产生一次脉冲磁场.一次磁场向下传播,当遇到地下良导体时,良导体会被其激励产生涡流,由于自身热损耗,电流不断减小,因此会产生随时间近似指数衰减的二次磁场信号.接收机通过接收线圈可对该二次场信息进行接收.由于二次磁场是地下良导体的感应电流产生的,因此蕴含了丰富的地质体信息,经过后期数据处理分析,即可得到地下地质体相关的地电信息(牛之琏,2007).在实际工作中,接收机无法直接对二次磁场信号进行采集,而是通过记录二次磁场产生的感应电动势来反推二次磁场信号.具体步骤为,接收机通过ADC对该线圈中的感应电动势$V(t)=-\frac{\mathrm{d} \mathit{\Phi}}{\mathrm{~d} t}=-S N \frac{\mathrm{~d} B(t)}{\mathrm{d} t}$进行采集,其中Φ为线圈的磁通量,SN分别为线圈的面积和匝数,然后根据$B(t)=-\int_0^t \frac{V(t)}{S N} \mathrm{~d} t$即可反推二次磁场的磁感应强度.
图1 瞬变电磁工作原理示意图

Fig 1 Schematic diagram of TEM

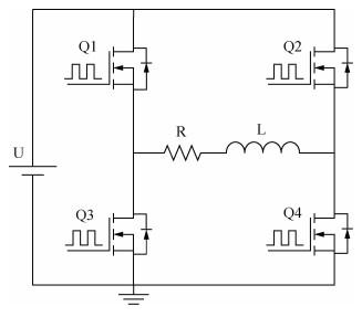
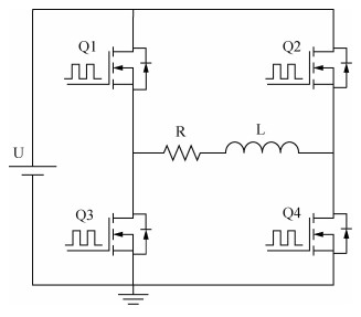
然后是瞬变电磁发射机的技术原理.图 2所示为经典的瞬变电磁发射机逆变电路结构示意图,主要由电源U,H桥电路(功率开关管Q1~Q4)和发射线圈(等效电感L和等效电阻R)三部分组成.电源U提供能源动力,H桥电路完成直流到交流的逆变,发射线圈用来发射一次磁场信号.当发射正极性波时(规定电流自左向右流过发射线圈为正向电流),通过驱动模块控制Q1和Q4导通,Q2和Q3关闭,这时电流路径为U+→Q1→L→R→Q4→U-.当发射负极性波时,控制Q2和Q3导通,Q1和Q4关闭,这时电流路径为U+→Q2→L→R→Q3→U-. 瞬变电磁发射的波形为周期性的双极性脉冲序列,可为矩形波、梯形波、三角波、半正弦波和伪随机波等(陈曙东等,2012).为有效抑制观测系统中的直流偏移和噪声干扰,本文发射的波形为双极性方波.
图2 经典瞬变电磁发射机逆变电路结构

Fig 2 Inverter circuit structure of classical TEM transmitter

1.2 瞬变电磁发射机难点

目前,瞬变电磁发射机的研制主要面临以下几个挑战.
(1) 关断时间:关断时间决定了一次场信号与二次场信号的耦合度,从而决定了较浅层信息的有效性.当采用多匝小线圈发射时,在线圈材料和发射电路结构均无法继续突破的前提下,如何严控关断时间是面临的最大挑战.
(2) 较浅层信息勘探:当匝数较多时,发射机的关断时间基本都在10 μs级左右,这时一次场信号与二次场信号始终都会有不同程度的耦合.如何设计一种方案能在不完全依赖特定的关断时间前提下,也能快速和有效激励较浅层的二次场信号是面临的第二个挑战.
(3) 发射波形记录:能全时域记录发射的双极性波形对后期数据反演具有重要的意义.为对发射波形的下降沿进行精确记录,就需要采用高采样率的ADC.这时就会产生大量的数据,从而给处理和存储系统带来较大压力.如何在严控数据量和保证下降沿采集精度的前提下,对发射波形进行全时域记录是面临的第三个挑战.

2 瞬变电磁发射机的设计

2.1 需求分析

接下来将从电源、钳位电路、大小电流切换电路和全时域电流采集四个方面进行参数确定和需求分析.
(1) 电源电压需求分析
瞬变电磁最大勘探深度公式为(薛国强,2004):
$H=055\left(\frac{M \rho_1}{\eta}\right)^{\frac{1}{5}}, $
其中M为发射磁矩,M=SIS为线圈有效面积,I为发射电流幅值;ρ1为表层电阻率;η为接收机最小分辨率.
本发射机采用收发一体式小线圈,预期最大勘探深度为100 m.目前已完成线圈设计,线圈形状为正方形,边长0.8 m,线圈匝数39匝,线圈有效面积为25 m2.为降低瞬变电磁趋肤效应的影响,线圈采用600股利兹线绕制.经LCR电桥测量知,该线圈等效电感为1.05 mH,等效电阻为498 mΩ.假设表层电阻率为50 Ω·m,接收机最小分辨率为0.1 μV,则由式(1)计算知,最大发射电流为15 A左右.在发射逆变电路中,由于线圈是主要的耗能元件,功率开关管的内阻很小,因此对于等效内阻为498 mΩ的发射线圈,采用12 V蓄电池供电可以满足最大发射电流15 A的需求.
(2) 钳位电压需求分析
本发射机应用于浅层勘探,这就要求关断时间尽可能小.为获取更早期的有效信号,关断时间一般要小于10 μs.鉴于本发射机是小功率发射,因此选用TVS无源恒压方式对发射线圈两端电压进行钳位.具体钳位电压值的确定如下.由图 2可知,当功率开关管均关闭时,发射线圈由于存在等效电感,导致电流不能突变,电感中存储的能量会产生一个很大的感应电动势阻止线圈中电流减小.图 3所示为功率开关管均关闭时,线圈与TVS管构成的续流回路.该续流回路为电感中存储的能量提供释放通道,一部分被线圈等效内阻消耗,一部分被TVS管消耗.
图3 续流回路等效电路图

Fig 3 Equivalent circuit of continuous current circuit

考虑图 3所示的电路,根据基尔霍夫定律,可得线性微分方程为:
$L \frac{\mathrm{~d} i(t)}{\mathrm{d} t}+R i(t)+V=0, $
其中i(t)为续流回路中的电流,V为TVS管的钳位电压.由式(2)可得$i(t)=-\frac{V}{R}+\left(I_0+\frac{V}{R}\right) \mathrm{e}^{\frac{-R t}{L}}$,其中I0为发射稳定时的电流.当i(t)等于0时,可计算关断时间$t_{\mathrm{d}}=-\frac{L}{R} \ln \frac{V}{R I_0+V}$. 由于稳态发射电流以及线圈的等效电阻和电感均为已知量,根据关断时间公式可确定TVS管的钳位电压选择500 V较为合适.基于钳位电压和发射电流这两项参数,本次设计最终选择30KP360CA这款双向TVS管来完成恒压钳位.该TVS管的钳位电压达到了640 V,在调研的市面上的器件中与500 V最为接近,并且峰值电流为47.3 A,满足设计要求.
(3) 大小电流切换电路需求分析
对于15 A的发射电流以及等效电感为1.05 mH的发射线圈,若要求关断时间小于10 μs,根据关断时间公式大致可得钳位电压将超过1000 V.这一参数很难被满足.关断时间影响的是甚浅层的瞬态响应,对于甚浅层勘探,发射电流无需太大,因此可采用小电流发射来缩短关断时间.根据关断时间公式和钳位电压值,小电流值最终被选为1 A.因此为对甚浅层也能进行精确勘探,需设计一种大小电流自动切换发射的方案.
(4) 全时域电流采集电路需求分析
从后期数据处理的层面分析,如全时域瞬变电磁响应,二次场衰减曲线的归一化处理等,全时域发射电流数据能在一定程度上提高浅层分辨率,因此需设计高采样率电路来对全时域发射电流波形进行精确采集.

2.2 总体设计

图 4所示为发射机的总体设计方案.通过此图可知,本次设计的发射机主要包括H桥逆变电路模块,驱动电路模块,阻尼匹配模块,高压钳位模块,电流采集模块和控制模块等.各模块功能如下.
图4 瞬变电磁发射机整机设计方案

Fig 4 Design scheme of TEM transmitter

H桥逆变电路:该模块是发射机的发射核心,负责产生瞬变电磁勘探的激励源,完成直流到交流的逆变.
驱动电路:该模块需要隔离设计,负责将FPGA产生的弱控制信号通过隔离驱动的形式转换成强控制信号.该强控制信号用来控制功率开关管的开启及关断.
阻尼电路:完成阻尼匹配,抑制关断后期电流的阻尼振荡.
高压钳位电路:在电流关断瞬间,该模块将线圈两端电压钳位至额定值,使得电流下降沿具有良好的线性度,从而缩短关断时间.
电流测量电路:该模块在平衡数据量和采样精度的前提下,通过变采样率的方式对发射电流波形进行全时域采集,为后期数据处理解释提供数据支撑.
FPGA控制电路:该模块是发射机的控制核心,选用Xilinx公司的XC6SLX25这款FPGA.该模块一方面负责接收上位机下发的命令信息并对齐进行解析,以控制底层模块正常运行,另一方面控制采集电路对电流波形进行采集,然后将采集的数据上传至上位机.

2.3 基于SiC MOSFET的H桥逆变电路的设计

H桥主要由四个功率开关管组成.目前市面上,发射机的开关管主要有Si IGBT和Si MOSFET两种.由于Si IGBT具有更高的耐压和耐流值,因此相比Si MOSFET更合适做开关管.发射机的关断时间除线圈能量的泄放时间外开关管的响应时间也一定程度决定了的关断时间.虽然Si IGBT具有一些优势,但该器件存在拖尾电流效应,这就导致基于该器件的关断时间不会太小.进一步降低发射系统的关断时间,本文选用新型SiC MOSFET器件来重新设计H桥电路.SiC MOSFET是第三代功率半导体器件,相比Si IGBT它没有拖尾电流,同时耐压性和散热性都远强于Si MOSFET.图 5所示为SiC器件与Si器件的性能对比.通过此图可知,SiC的带隙宽度、击穿场强、热导率以及电子偏移速度均数倍于Si(赵阳,2019盛况等,2020).这就使得SiC器件在工作温度、可靠性、耐压性、散热能力和响应速度方面均有显著提高.
图5 碳化硅与硅性能对比图(赵阳,2019盛况等,2020)

Fig 5 Comparison of performance between SiC and Si (Zhao, 2019; Sheng et al., 2020)

根据钳位电压500 V,最大发射电流15 A这两项要求,本文综合对比了Wolfspeed和ROHM公司的几款器件.表 3所示为这些器件的性能对比.总栅极电荷是指为了导通MOSFET而注入到栅极的电荷量.该值越大,导通MOSFET时需要的电容充电时间越长,开关带来的损耗越大;反之,该值越小,电容充电时间越短,开关损耗越小.SiC MOSFET的导通电阻和总栅极电荷之间存在紧密联系,两者呈负相关关系.综合这些参数,本次设计选用Wolfspeed公司的C3M0060065K这款MOSFET.该器件为N沟道增强型MOSFET,典型导通内阻仅为60 mΩ,导通关断电压与传统硅基器件不同,分别为15/-4 V;体二极管额定电流为23 A,正向导通电压为5.1 V,反向恢复时间仅需11 ns.需要说明的是表 3中所列器件封装均为4脚封装,与3脚封装相比,4脚封装单独设置了栅极驱动引脚,称为辅助源极或开尔文管脚.开尔文管脚的引入,避免了驱动回路和功率回路共用源极线路,实现两个电路的独立、解耦,使得栅极驱动回路中没有大电流穿过,不受来自功率回路中感应电压的干扰,从而改善了开关特性,使开关损耗降低.
表3 SiC MOSFET选型表

Table 3 SiC MOSFET selection

型号 C3M0045065K C3M0060065K C3M0120065K SCT4045DR SCT3060AR SCT3080AR
厂商 Wolfspeed Wolfspeed Wolfspeed ROHM ROHM ROHM
封装 TO-247-4L TO-247-4L TO-247-4L TO-247-4L TO-247-4L TO-247-4L
额定电压/V 650 650 650 750 650 650
额定电流/A 49 37 22 34 39 30
导通电阻/mΩ 45 60 120 45 60 80
总栅极电荷/nC 63 46 28 63 58 48
输出电容/pF 101 80 45 69 55 39
总功耗/W 176 150 98 115 165 134
图 6所示为C3M0060065K与RGTH80TK65D导通和关断时栅源(集射)极电流波形对比.RGTH80TK65D为ROHM公司的一款Si IGBT,该器件与C3M0060065K的主要指标近似,其额定电压650 V,额定电流31 A,典型集射极压降为1.6 V.通过此图可知,不管是导通还是关断,C3M0060065K的响应时间均更优.此外,RGTH80TK65D存在长达将近1 μs的拖尾电流,这不仅会严重影响发射波形质量,还会增加开关能量损耗.
图6 二者导通和关断时电流波形对比

(a)导通时电流波形;(d)关断时电流波形.

Fig 6 Comparison of current waveforms during open and shut-off of the two devices

(a)Current waveforms during open; (b)Current waveforms during shut-off.

2.4 SiC MOSFET的驱动电路设计

对于SiC MOSFET,更高的开关速度就引入了更高量级的di/dt、dv/dt,对驱动电路的可靠性也提出了更高的要求.目前,SiC MOSFET存在的主要问题是开关振荡和电压过冲.对于这两个问题,可以通过采取负压关断及增加栅极电阻来解决.结合C3M0060065K的芯片资料,实际设计时,该器件的导通和关断电压分别设计为+15 V和-3.3 V.
图 7所示为设计的驱动电路框图.MEJ2D1209SC将输入12 V单电源转换成输出±9 V的隔离电源. 然后在电源输出端通过一个电阻和一个稳压二极管将V电源转换成+15 V/-3.3 V的偏置电压.SI8261BCD是一款光耦隔离芯片,负责将FPGA输出的弱控制信号与功率回路进行隔离.由于SiC MOSFET的开关速度与驱动电路的驱动能力相关,驱动能力越强,开关速度也就越快.为能快速驱动SiC MOSFET,需对弱控制信号进行放大.本设计选用栅极驱动器IXDN609SI来对弱控制信号进行放大.该驱动器能提供35 V的输出摆幅和高达9 A的输出电流,可以很好的满足C3M0060065K对驱动能力的要求.
图7 驱动电路设计框图

Fig 7 Diagram of drive circuit

2.5 阻尼电阻的设计

当发射电流下降为0左右时,TVS管处于类似断开状态,这时线圈中还存在少量剩余能量.如不对该能量进行吸收,则会引起0附近的振荡.产生这一问题的原因是发射线圈的等效电阻R,等效电感L和等效电容C组成了RLC回路,而R的值很小,使得回路处于欠阻尼状态,从而引发振荡. 为解决这一问题,可通过在发射线圈两端并联一个阻尼电阻来解决.图 8所示为阻尼吸收等效电路,其中r为阻尼电阻.
图8 阻尼吸收电路等效电路

Fig 8 Equivalent circuit of damping absorption circuit

考虑上述电路,根据基尔霍夫定压和电流定律可得如下方程:
$\left\{\begin{array}{l}C \frac{\mathrm{~d} u_{\mathrm{c}}(t)}{\mathrm{d} t}+\frac{u_{\mathrm{c}}(t)}{r}+i(t)=0 \\L \frac{\mathrm{~d} i(t)}{\mathrm{d} t}+i(t) R=u_{\mathrm{c}}(t)\end{array}, \right.$
其中uc(t)为发射线圈两端的感应电动势,i(t)为流过电阻R的电流.求解该方程组可得r=$\frac{\left(1-2 \xi^2\right) R \pm 2 \xi \sqrt{\left(\xi^2-1\right) R^2+L / C}}{4 \xi^2-R^2 C / L}$,其中ξ为阻尼系数,$\xi=\frac{R r C+L}{2 \sqrt{r L C(R+r)}}$.当ξ=1,即为临界阻尼时可获得最佳吸收效果.当ξ=1时,可计算阻尼电阻$r=\frac{2 \sqrt{L / C}-R}{4-R^2 C / L}$.
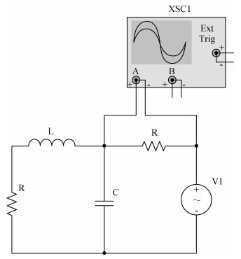
发射线圈的等效电容和电感值可以通过LCR电桥精确测量,但测等效电容值时则存在较大的波动.为精确获取线圈的等效电容,本文通过仿真和理论计算的方法来解决这一问题.图 9所示为测量仿真电路图,其中RLC为发射线圈的等效模型,V1为信号源,R1为取样电阻,阻值为100 Ω,示波器XSC1用来测量R1电阻两端的信号幅值.工作时,改变信号源输出信号频率,然后通过示波器记录测量结果.
图9 谐振频率测量电路

Fig 9 Resonant frequency measurement circuit

由经验可知,若ω为104 rad数量级或以上时,R可以忽略.根据上述电路可得:
$\left\{\begin{array}{l}U_1=U \frac{R_1}{R_1+X_0}\left(U_2 \geqslant 0\right) \\\frac{1}{X_0}=\mathrm{j} \omega C+\frac{1}{\mathrm{j} \omega L}\left(\omega \geqslant 10^4 \mathrm{rad}\right), \\f_0=\frac{1}{2 {\rm{ \mathsf{ π} }} \sqrt{L C}}\end{array}\right.$
其中j为虚数单位,U1为电阻R1的分压,ω=2πf为角频率,f为V1输出信号频率,f0为谐振频率.当输出信号频率趋于f0时,$\frac{1}{X_0}$趋于0,X0的模趋于无穷,从而使得U1的幅值趋于0.由于U1的幅值可以被示波器记录,所以通过调节信号输出频率,并观测U1幅值是否趋于0可捕获谐振频率f0的值.通过仿真,设计的发射线圈的谐振频率为305 kHz,从而可计算出等效电容C为260 pF.而$r=\frac{2 \sqrt{L / C}-R}{4-R^2 C / L}$,可得阻尼电阻r为1004.6 Ω.相关研究表明,临界阻尼状态并非是最优,稍微欠阻尼状态下的线圈特性更加平衡.最终阻尼电阻r取为1 K.

2.6 大小发射电流切换电路设计

为提高甚浅层分辨率,本文设计了大小电流切换电路.图 10所示为设计的大小电流切换电路,其中K1为功率继电器,选用欧姆龙公司的G7EB-1A这款功率继电器.该继电器导通电阻很低,只有5 mΩ以下,通路额定负载为AC800 V/40 A,继电器内的线圈额定电压为12 V,能很好地满足设计需求.通过图 10可知,继电器K1与10 Ω功率电阻R4并联后再串入发射回路中,当K1闭合时,发射电流从K1流过,R4被短路,此时发射大电流;当K1断开时,发射电流流经R4,此时发射小电流.图 10中TR-为发射线圈的一端连接点,KK2发射干路中的电气连接点.由于FPGA产生的控制信号SPST无法直接驱动继电器的线圈,因此需设计专门电路来驱动继电器工作.实际设计时,选用MMBT5551这款NPN型三极管进行驱动,R9取值为1 K,R10取值为4.7 K,很好的保证了三极管的导通和截止.
图10 大小电流切换电路

Fig 10 Large and small current switching circuit

2.7 全时域电流采集模块的设计

2.7.1 电流采样方式选择

发射电流的采样主要有基于霍尔电流传感器采样和基于电阻采样两种方式.霍尔传感器由于无需隔离就可直接对发射电流进行采样,所以被广泛应用.但霍尔传感器是基于霍尔效应,并通过磁补偿的方式进行采样,这就导致压摆率跟不上关断波形变化速度,使得采集的电流波形存在较大的过冲,从而导致采样波形失真(周逢道等,2009).为获得更加准确的电流采集数据,本文选择基于电阻的采样方式.
基于电阻采样就是在发射干路中添加一个已知阻值的取样电阻,然后通过ADC测量该取样电阻两端的电压,最后根据采集的电压和阻值计算发射电流.为保证添加的取样电阻对发射电流几乎无影响,所以取样电阻的阻值要十分小.再者发射电流最大可达到15 A左右,所以取样电阻的额定功率要较大.基于这两项要求,取样电阻选为LVK25R005DER. 该电阻的阻值为5 mΩ,精度0.5%, 额定功率为2 W.实际设计中,把两个LVK25R005DER串联至发射干路中.这样设计一方面可降低对电阻额定功率的要求,另一方面可以方便地引出参考地.需要说明的是LVK25R005DER为四端子电阻,即“开尔文”配置.图 11所示为开尔文电阻的模型,其中V为感应电压端子,I为电流端子.接线时,电流端子被串联至发射电路中,电压端子则被连接到ADC的采集通道中.采用开尔文电阻可使电流电压分离,一定程度上消除了布线和接触电阻阻抗的影响,提高了电流测量精度.
图11 开尔文电阻模型

Fig 11 Kelvin resistance model

2.7.2 电流采集电路的设计

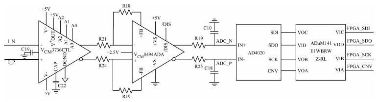
由于取样电阻是串入发射主回路中进行取样的,所以电流采集电路还需考虑取样信号要与FPGA控制信号隔离.隔离主要有模拟前端隔离和数字后端隔离两种方式.模拟前端隔离一般选用隔离放大器,光耦隔离器或隔离ADC这些器件进行隔离.但这种方式要么带宽较窄只有kHz级,要么器件的线性度不好,无法满足采集精度的要求.本次设计选用数字后端隔离的方式进行信号隔离.图 12所示为电流采集模块的总体设计方案.通过此图可知,本次设计的数字后端隔离是在ADC的数字通信管脚与FPGA控制管脚之间添加数字隔离器.由于电流采集模块采用的是数字隔离,所以隔离前端的参考地必须是一个浮动地,否则发射主回路的强电冲击会损坏采集模块.实际设计中,隔离前端的地以两个开尔文取样电阻的中间连接点作为地,然后用一个差分ADC来测量两个开尔文电阻两端的电压.
图12 电流采集模块的总体设计方案

Fig 12 Overall design scheme of the current acquisition module

为对小发射电流精确采集,本次采用两级全差分放大器来对发射电流波形进行放大.图 13所示为设计的电流采集通道.该采集通道有两级全差分放大器、ADC和数字隔离器组成.对于两级全差分放大器,第一级放大器选型为LTC6373.该放大器是一款全差分仪表放大器,输入阻抗达到1012 Ω,带宽为4 MHz.第二级放大器选型为ADA4940.这款放大器用于匹配后端ADC的输入驱动,带宽260 MHz,输入电压噪声低至3.9.对于ADC,由于需对发射电流波形的下降沿精确采样,因此需选型具有较高采样率的ADC.再者ADC与FPGA之间需要添加数字隔离器,所以ADC的数字通信管脚不能太多.基于这两项要求,ADC最终选型为AD4020.该ADC是一款有效位数为20位,采样率高达1.8 MSPS,数字通信协议为SPI的逐次逼近型ADC.后端的数字隔离器选用具有功耗低,体积小和稳定性好的磁耦隔离器,具体型号为ADuM141E1WBRWZ-RL.该隔离器的最高传输速度为150 Mbps,满足通信速率要求.需要注意的是,隔离器都有一个典型通信时延,本次选用隔离器的典型通信时延为7.2 ns.为确保通信时序的正确性,设计中通过通信时延反推输入时钟的相位,然后通过对FPGA中的PLL单元进行调相以满足时钟的相位需求.
图13 电流采集通道

Fig 13 Current acquisition channel

为对发射电流波形的上升沿和下降沿能进行高精度采集,需ADC以1.8 MSPS的最高采样率进行采集.但这样会导致数据量过大,给存储和处理系统带来巨大压力.为平衡采集精度和数据量,本次设计采用变采样率的方式对发射波形进行全时域采集.具体工作流程为,首先FPGA根据发射波形的频率和发射时间点计算上升沿和下降沿出现的具体时间.然后以上升沿或下降沿出现的具体时间为中心向前和向后各推1/16个发射周期时间段,把这一时间段记为T1.当经过T1时间段时,FPGA则把ADC配置为1.8 MSPS进行采样,当为其他时间段时,FPGA则把ADC配置为最低的50 KSPS进行采样.这种通过变采样率的方式对全时域波形进行采样,不仅可以严控数据量,而且也能很好的保证下降沿的采集精度.

3 结果测试

图 14所示为本次设计的瞬变电磁发射机电路板的正反面实物图.该正面图中左侧为功率模块,中间为电流采集模块,右侧为FPGA控制模块.该电路板尺寸为255 mm×192 mm.
图14 发射机电路板正反面

Fig 14 The front and back of the transmitter

3.1 电流采集模块测试

首先是电流采集模块短路噪声的测试.图 15所示为采样率分别为50 kSPS和1.8 MSPS的短路噪声.测试时把放大倍数固定为80倍.通过此图可知,采样率为50 kSPS时,短路噪声峰峰值约为5 mV,即等效输入噪声峰峰值为62.5 μV;采样率为1.8 MSPS时,短路噪声峰峰值约为8 mV,即等效输入噪声峰峰值为100 μV.这表明,该模块噪声性能良好.
图15 电流采集模块短路噪声图

(a)采样率为50 kSPS;(b)采样率为1.8 MSPS.

Fig 15 Short circuit noise of current acquisition module

(a)Sampling rate of 50 kSPS; (b)Sampling rate of 1.8 MSPS.

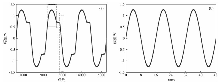
然后是采集系统变采样率测试.测试时采用信号发生器输出频率为62.5 Hz,峰峰值为2 V的正弦波.电流采集系统对该正弦波进行三段式,采样率分别为100 kSPS、1.8 MSPS和50 kSPS,放大倍数为1.25倍.图 16所示为变采样率采集结果.由于是以点数为横坐标,所以图 16a在一个周期内呈现的波形图是非规则的.当把点数换算成时间后,即可还原出原本的正弦波,如图 16b所示.综上,变采样率采集功能正确.
图16 变采样率采集波形图

(a)点图;(b)时间图.

Fig 16 Waveform under dynamic sampling rate

(a) Point chart; (b) Time chart.

3.2 发射频率误差测试

本次设计的发射机可实现0.15 Hz及以上任意频率的发射.综合考虑瞬变电磁需求,设定了0.25 Hz、0.625 Hz、2.5 Hz、6.25 Hz、25 Hz、62.5 Hz、237.5 Hz和625 Hz这几个固定发射频率.为测试发射频率准确度,采用安捷伦34401 A这款6位半万用表进行了频率测量,测试结果如表 4所示.由于该万用表频带测量范围为3 Hz~300 kHz,故只测试了2.5 Hz以上的发射频率.通过此表可知,发射频率相对误差为34×10-6左右,频率准确度较高.
表4 发射频率误差表

Table 4 Transmission frequency error

发射频率/Hz 理论计算值/Hz 实际测量值/Hz 相对误差/10-6
6.25 6.25 6.250214 34.24
25 25 25.00086 34.40
62.5 62.5 62.50214 34.24
237.5 237.5071 237.5152 34.10
625 625 625.0213 34.08

3.3 发射波形及关断时间测试

图 17所示为发射线圈实物.发射线圈为正方形,边长0.8 m,线圈匝数39匝.经LCR电桥测量可知,该线圈等效电感为1.05 mH,等效电阻为498 mΩ.
图17 发射线圈实物

Fig 17 Transmitting coil

首先是小发射电流测试.设置发射频率为25 Hz.图 18所示为小发射电流的波形图.通过图 18a可知发射机实现了小电流的双极性矩形波发射,发射稳态时电流值约为1.1A.图 18b中添加了数据标记符.此图表明,设计的电流采集系统可在发射稳态区采用低采样率进行采样,而在下降沿附近时可自动切换到高采样率进行采样.图 18c为下降沿的放大.此图表明,当为小电流发射时,关断时间约为4 μs.
图18 小发射电流的波形图

(a)双极性波形;(b)有数据标记点;(c)下降沿放大.

Fig 18 Waveform of small transmitting current

(a)Bipolar waveform; (b)With data markers; (c)Falling edge amplification.

然后是大发射电流测试,发射频率为25 Hz.图 19所示为大发射电流的波形图.通过图 19a可知发射机实现了大电流的双极性矩形波发射,发射稳态时电流值约为16.2 A.需要注意的是当为大电流发射时,发射波形的上升沿时是缓慢上升的.这是因为发射线圈中存在较大电感和分布电容,再者发射电流幅值大,从而导致发射电流上升时间较长.
图19 大发射电流的下降沿波形图

(a)双极性波形;(b)有数据标记点;(c)下降沿放大.

Fig 19 Falling edge waveform of large transmitting current

(a)Bipolar waveform; (b)With data markers; (c)Falling edge amplification.

图 19b中添加了数据标记符.此图表明,电流采集系统可在发射稳态区采用低采样率进行采样,而在下降沿附近时可自动切换到高采样率进行采样.图 19c为下降沿的放大.此图表明,当为大电流发射时,关断时间约为35 μs.需要注意的是,大电流发射关断瞬间由于电感中储能量大,从而会导致过冲现象.但由于钳位电路的控制,使得该过冲电压不会很大,并且会被立刻拉低,因此该过冲不会对有效信息造成影响.再者,实际设计时可采用屏蔽盒对发射电路板进行屏蔽,以进一步降低过冲对SPI等弱电通信协议的影响.

4 结论和未来研究方向

为能对浅层区域采用多匝小线圈进行精确勘探,本文基于SiC MOSFET器件设计一种改进型的瞬变电磁发射机.SiC MOSFET是第三代半导体器件,不仅响应速度,还是耐压、耐流和散热性等都优于目前市面上应用最广的Si IGBT.因此采用SiC MOSFET设计瞬变电磁发射机是未来趋势.对于多匝小线圈发射,为严控关断时间,本次设计的发射机支持大小两种电流切换发射,当对甚浅层或较浅层区域进行勘探时,可选择小电流发射,发射电流为1.1 A,关断时间只有4 μs.当对浅层区域进行勘探时,可选择大电流发射,发射电流为16.2 A,关断时间为35 μs.为给后期数据处理提供数据保障,本文设计了支持变采样率的电流采集系统来对发射波形进行全时域采集.测试表明,通过变采样率采集,在保证上升沿和下降沿的采集精度外,可以把数据量控制到较低的水平,从而增加了存储系统的稳定性.此外,本发射机电路板尺寸较小,只有255 mm×192 mm,并且支持12 V蓄电瓶供电,所以便携性较好,能一定程度上提高野外勘探效率.
本次设计的瞬变电磁发射机存在较多优点,但仍有持续研究的必要.首先是只支持两种电流发射,发射电流种类较少,因此未来需对多档发射电流进行研究.再者当为大电流发射时,发射波形的上升沿存在缓慢上升的问题,这会影响发射波形的质量,因此未来可研究如何缩短发射波形上升沿的时间.

感谢审稿专家提出的修改意见和编辑部的大力支持!

Alshehri F , Abdelrahman K . Groundwater aquifer detection using the time-domain electromagnetic method: a case study in Harrat Ithnayn, northwestern Saudi Arabia. Journal of King Saud University-Science, 2022, 34 (1): 101684

DOI

Baawain M S , Al-Futaisi A M , Ebrahimi A , et al. Characterizing leachate contamination in a landfill site using Time Domain Electromagnetic (TDEM) imaging. Journal of Applied Geophysics, 2018, 151: 73- 81.

DOI

Chen S D , Lin J , Zhang S . Effect of transmitter current waveform on TEM response. Chinese Journal of Geophysics, 2012, 55 (2): 709- 716.

DOI

El-Kaliouby H , Abdalla O . Application of time-domain electromagnetic method in mapping saltwater intrusion of a coastal alluvial aquifer, North Oman. Journal of Applied Geophysics, 2015, 115: 59- 64.

DOI

Fu Z H , Zhao J L , Zhou L W , et al. WTEM fast turn-off transient electromagnetic detection system. Chinese Journal of Scientific Instrument, 2008, 9 (5): 933- 936.

DOI

Ji Y J , Lin J , Yu S B , et al. A study on solution of transient electromagnetic response during transmitting current turn-off in the ATTEM system. Chinese Journal of Geophysics, 2006, 49 (6): 1884- 1890.

Joung I S , Cho S O , Kim B , et al. A review of the time-domain electromagnetic method: research trends and applications. Journal of the Korean Society of Mineral and Energy Resources Engineers, 2022, 59 (4): 364- 378.

DOI

Kalisperi D , Kouli M , Vallianatos F , et al. A transient electromagnetic (TEM) method survey in north-central coast of Crete, Greece: evidence of seawater intrusion. Geosciences, 2018, 8 (4): 107

DOI

Lai L B , Chen C Y , Zhang H , et al. Analysis on the application of transient electromagnetic method in landfill detection. Geotechnical Investigation & Surveying, 2018, 46 (10): 73- 78.

Lai Y F , Xi Z Z , Zhang F , et al. Application of opposing coils transient electromagnetic resistivity spectrum method to detect bauxite deposits. Journal of Central South University (Science and Technology), 2021, 52 (9): 3264- 3272.

DOI

Liu W . Application of transient electromagnetic method in geophysical exploration. Energy and Energy Conservation, 2023, (3): 219- 221.

DOI

G Y . Current status and development trend of transient EM method. Computing Techniques for Geophysical and Geochemical Exploration, 2007, 29 (S1): 111- 115. 111-115, 10

Maurya P K , Christiansen A V , Pedersen J , et al. High resolution 3D subsurface mapping using a towed transient electromagnetic system-tTEM: case studies. Near Surface Geophysics, 2020, 18 (3): 249- 259.

DOI

Niu Z L . Time Domain Electromagnetic Method Principle. Changsha: Central South University Press, 2007

Ruiz-Aguilar D , Tezkan B , Arango-Galván C , et al. 3D inversion of MT data from northern Mexico for geothermal exploration using TEM data as constraints. Journal of Applied Geophysics, 2020, 172: 103914

DOI

Sheard S N , Ritchie T J , Christopherson K R , et al. Mining, environmental, petroleum, and engineering industry applications of electromagnetic techniques in geophysics. Surveys in Geophysics, 2005, 26 (5): 653- 669.

DOI

Sheng K , Ren N , Xu H Y . A recent review on silicon carbide power devices technologies. Proceedings of the CSEE, 2020, 40 (6): 1741- 1753.

DOI

Wang J , Zhang X P , Niu J J , et al. Ground transient electromagnetic system contrast test. Progress in Geophysics, 2017, 32 (6): 2670- 2676.

DOI

Wang Y. 2010. Design and implementation of a multi-channel transient electro-magnetic exploration system[Master's thesis](in Chinese). Changchun: Jilin University.

Xu Z Y , Fu Z H , Liao X , et al. Application analysis of detailed detection of diseases based on small loop transient electromagnetic method. Progress in Geophysics, 2022, 37 (2): 892- 901.

DOI

Xue G Q . On surveying depth by transient electromagnetic sounding method. Oil Geophysical Prospecting, 2004, 39 (5): 575- 578.

DOI

Xue G Q , Li X , Di Q Y . The progress of TEM in theory and application. Progress in Geophysics, 2007, 22 (4): 1195- 1200.

DOI

Yu S B , Wang Z , Ji Y J . Transient electromagnetic sounding system design based on the GPS synchronization. Journal of Electronic measurement and Instrument, 2005, 19 (4): 39- 42.

DOI

Zhang B R , Lin J , Ji Y J . Study on phase conversion process and releasing imaginary power of loop in TEM-Ⅱ transmitter. Instrument Technique and Sensor, 2002, (12): 29- 31.

Zhao Y. 2019. Design of SiC based electric vehicle inverter [Master's thesis](in Chinese). Changsha: Hunan University, doi: 10.27135/d.cnki.ghudu.2019.003393.

Zhou F D , Lin J , Zhu K G , et al. Design of transmit current recorder of transient electromagnetic detection system. Journal of Jilin University (Engineering and Technology Edition), 2009, 39 (2): 541- 545.

DOI

曙东 , , . 发射电流波形对瞬变电磁响应的影响. 地球物理学报, 2012, 55 (2): 709- 716.

DOI

志红 , 俊丽 , 雒维 , 等. WTEM高速关断瞬变电磁探测系统. 仪器仪表学报, 2008, 29 (5): 933- 936.

DOI

艳鞠 , , 生宝 , 等. ATTEM系统中电流关断期间瞬变电磁场响应求解的研究. 地球物理学报, 2006, 49 (6): 1884- 1890.

刘保 , 昌彦 , , 等. 瞬变电磁法在垃圾填埋场探测中的应用分析. 工程勘察, 2018, 46 (10): 73- 78.

耀发 , 振铢 , , 等. 等值反磁通瞬变电磁电阻率谱系法探测铝土矿. 中南大学学报(自然科学版), 2021, 52 (9): 3264- 3272.

DOI

. 瞬变电磁法在地球物理勘探中的应用研究. 能源与节能, 2023, (3): 219- 221.

DOI

国印 . 瞬变电磁法的现状与发展趋势. 物探化探计算技术, 2007, 29 (S1): 111- 115. 111-115, 10

之琏 . 时间域电磁法原理. 长沙: 中南大学出版社, 2007

, , 弘毅 . 碳化硅功率器件技术综述与展望. 中国电机工程学报, 2020, 40 (6): 1741- 1753.

DOI

, 晓培 , 建军 , 等. 地面瞬变电磁探测系统对比试验. 地球物理学进展, 2017, 32 (6): 2670- 2676.

DOI

王远. 2010. 一种便携式多通道瞬变电磁探测系统的设计与实现[硕士学位论文]. 长春: 吉林大学.

正玉 , 志红 , , 等. 基于小回线瞬变电磁法的病害体精细探测应用分析. 地球物理学进展, 2022, 37 (2): 892- 901.

国强 . 论瞬变电磁测深法的探测深度. 石油地球物理勘探, 2004, 39 (5): 575- 578.

DOI

国强 , , 青云 . 瞬变电磁法理论与应用研究进展. 地球物理学进展, 2007, 22 (4): 1195- 1200.

DOI

生宝 , , 艳鞠 . GPS同步瞬变电磁探测系统设计. 电子测量与仪器学报, 2005, 19 (4): 39- 42.

DOI

秉仁 , , 艳鞠 . TEM-Ⅱ型电磁法发射机换相过程的研究. 仪表技术与传感器, 2002, (12): 29- 31.

赵阳. 2019. 电动汽车碳化硅逆变器设计[硕士学位论文]. 长沙: 湖南大学, doi: 10.27135/d.cnki.ghudu.2019.003393.

逢道 , , 凯光 , 等. 瞬变电磁探测发射电流波形记录单元设计. 吉林大学学报(工学版), 2009, 39 (2): 541- 545.

DOI

Outlines

/